来源:嘉定教育
根据上海市人力资源和社会保障局《关于印发<上海市事业单位公开招聘人员办法>的通知》及《上海市嘉定区人民政府关于转发<嘉定区公办中小学(幼儿园)教育人才蓄水池储备教师招聘与管理实施办法(试行)>的通知》文件精神,为加强师资力量,建设一支高素质、专业化的师资队伍,嘉定区教育系统将面向社会公开招聘教师。2024学年第三批计划招聘储备教师约303名,具体以岗位报名时推出的岗位数为准。
一、招聘对象和条件
(一)招聘对象
符合条件的2024届应届毕业生及社会人员。
(二)基本条件
1. 遵守中华人民共和国宪法和法律,拥护中国共产党的领导,热爱教育事业,具有良好的品行。
2. 身体、心理健康,仪表端庄,具有教师任职的基本素质。
3. 持有教师资格证,具备岗位所需学历、学位、专业和职业技能等。
(三)学历条件
应聘中小学教师应符合以下条件之一:
(1)专业对口的硕士研究生及以上学历毕业生;
(2)专业对口的师范类高校本科毕业生(省部级师范类高校优先);
(3)专业对口的其他高校本科优秀毕业生(须提供相应证明材料)。
*公费师范生按照市教委相关政策执行。
*境外学历须经国家教育部门认定,同时提供学历认证报告。
(四)证书条件
1. 应届毕业生
(1)持有相应的教师资格证。暂未持证的,可提供教师资格证面试成绩合格证明,符合师范生免试认定教师资格证的可暂不提供,以上均须承诺在办理录用手续前取得教师资格证(承诺书样张详见公告)。教育部与市教委如有新规定的,从其规定。
(2)应聘者须具有学位证书。
(3)应聘英语学科需达到大学英语六级或专业英语四级及以上,国外高校毕业生如无上述证书,需提供雅思6分及以上或托福95分及以上证明材料。
(4)普通话须二级乙等及以上,应聘语文岗位的普通话须二级甲等及以上。
2. 社会人员
(1)持有相应的教师资格证。
(2)应聘者须具有学位证书,若应聘者拥有一级教师及以上职称,可适当放宽。
(3)应聘英语学科需达到大学英语六级或专业英语四级及以上,国外高校毕业生如无上述证书,需提供雅思6分及以上或托福95分及以上证明材料。
(4)普通话须二级乙等及以上,应聘语文岗位的普通话须二级甲等及以上。
(5)年龄一般不超过40周岁(1984年7月31日以后出生)。
(6)须一直从事教育教学工作,优先考虑区级骨干教师或在区级及以上教育教学活动中获奖的优秀教师。
二、招聘流程

(一)发布招聘公告
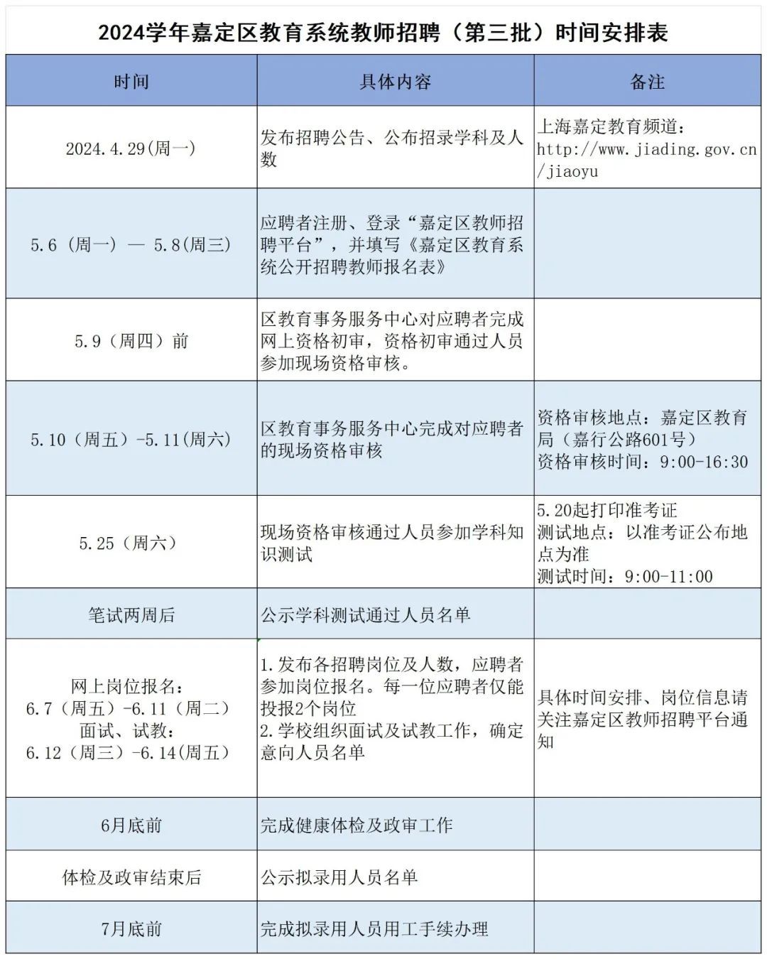
通过上海嘉定教育频道(http://www.jiading.gov.cn/jiaoyu)发布招聘公告。
(二)网上报名
1.报名时间:2024年5月6日至5月8日
2.报名方式:通过上海嘉定教育频道(http://www.jiading.gov.cn/jiaoyu),首页选择“教育人才招聘”版块(或直接输入一网通办报名网址:
https://zwdt.sh.gov.cn/govPortals/bsfw/item/8d967296-c2e2-48ea-9023-c568dc8990ad),点击“查询”,应聘人员本人通过“随申办”APP或微信小程序扫码登录。依据本公告规定的招聘条件和岗位需求,如实填写《嘉定区教育系统公开招聘教师报名表》,然后根据所选的学段、学科和招聘学校的岗位需求进行网上报名,填报目标学段与学科。考生对提交的信息和材料的真实性负责,如实填报相关内容。
(三)网上资格初审
5月9日前,区教育事务服务中心对应聘人员的报名信息完成网上资格初审,初审通过的应聘人员应聘状态显示“网上审核已通过,请参加现场资格审核”。5月9日应聘者可登录查询审核结果。
(四)现场资格审核
5月10日-5月11日,应聘者携带所需材料参加现场资格审核。审核通过人员现场缴纳笔试费用。
资格审核地点:嘉定区教育局(嘉行公路601号)
资格审核时间:5月10日-5月11日 9:00-16:30
(五)笔试
1.现场资格审核通过人员参加笔试。笔试委托市相关机构命题和阅卷,内容为学科知识测试。笔试不指定考试辅导用书,也不委托任何机构举办考前辅导培训班。
2. 笔试时间:2024年5月25日上午9:00-11:00,地点:以准考证公布地点为准。5月20日起应聘者可网上打印准考证。
(六)确定笔试合格名单
笔试两周后,区教育局根据应聘者的笔试综合成绩,按每门学科招聘岗位不超过1:2比例确定合格线,并在嘉定教育频道(http://www.jiading.gov.cn/jiaoyu)公示笔试通过人员名单。
(七)发布招聘岗位及人数
6月7日前,嘉定区教师招聘平台将发布每个学校具体的招聘岗位及人数。
(八)网上岗位报名
公示结束后,学科知识测试通过的应聘人员于6月7日至6月11日登录“嘉定区教师招聘平台”,根据报名时选择的学段、学科和招聘单位的岗位要求进行岗位报名,每人仅能投报2个岗位。
(九)面试与试教
6月14日前,招聘单位组织应聘人员进行面试与试教。
6月17日前,各单位招聘工作领导小组成员根据面试成绩及应聘人员的课堂教学能力,共同对应聘人员的综合能力进行评价,对试教成绩由高分到低分进行排序,按招聘岗位1:1比例确定意向人员名单并修改网上意向状态。有意向人员的应聘状态显示“有意向”,其他应聘人员的应聘状态显示“无意向”。
(十)政审及体检
6月底前,应聘状态显示为“有意向”的应聘人员配合招聘单位完成健康体检及政审工作。
(十二)公示
体检及政审结束后,在嘉定教育频道公示拟录用人员名单。
区纪委监委第七派驻组、区教育局、区教育事务服务中心对招聘学校的招聘过程进行全面监督。应聘者应对提交的信息和材料的真实性负责,一旦发现应聘者报名信息失实或弄虚作假,均取消应聘资格,两年内不得报考嘉定区教育系统任何岗位;已经录用的储备教师,由劳务派遣公司依法解除劳动关系。
三、用工方式
(一)政审由招聘学校负责,采取多种形式,全面了解被考察对象的思想政治素质、工作能力、遵纪守法、道德品质修养、人际沟通能力、心理调适能力、学习能力、身份状况以及需要回避等方面的情况,全面、客观、公正地了解被考察对象,确定考察结果。
(二)健康体检由区教育事务服务中心统一组织,具体时间和相关事项另行通知。
(三)政审及健康体检均通过者,区教育局审核后,在嘉定教育频道公示。公示时间为5个工作日,期间接受社会举报,举报者需署名,并提供必要的调查线索。
(四)公示无异议人员,经区教育局审核后,拟录用储备教师办理劳务派遣用工手续。
四、具体招聘岗位

五、其他说明
1. 面试、试教等要求按应聘学校相关规定执行。
2. 储备教师实行劳务派遣合同管理,薪资报酬比照同类事业编制人员执行,与同类事业编制人员享有同等的职称评聘、评优评先、培养培训等待遇,其专业发展路径、考核要求、考核标准和考核程序与事业编制教师一致,实行统一管理。在劳动合同期内,经用工单位考核合格者,在本校招录事业编制教师时,同等条件下优先录用。
六、招聘咨询与监督
咨询电话:39902033 59538260 59535268
监督电话:39902066

编辑:张奥