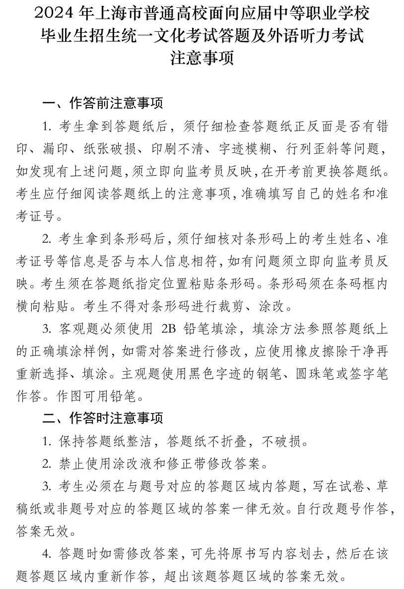
2024年上海市普通高校面向应届中等职业学校毕业生招生统一文化考试将于5月11日、12日举行。具体时间、科目安排如下:

为确保考生能够顺利参加考试,上海市教育考试院提醒考生注意以下事项:
1.考生应充分考虑交通、天气等因素,合理安排出行时间及路线,每科开考至少45分钟前到达考点,主动接受按规定进行的安检后进入考点。迟到15分钟者不得进入考点。
(1)5月11日上午语文科目考试,9:15起禁止考生进入考点考试,11:00后考生可提前交卷出场。
(2)5月11日下午数学科目考试,2:15起禁止考生进入考点考试,3:10后考生可提前交卷出场。
(3)5月12日上午外语科目考试,8:45起禁止考生进入考点考试,10:10后考生可提前交卷出场。
2.考生须凭纸质版准考证和有效身份证件原件进入考点。准考证正、反两面在使用期间均不得涂改或书写。有效身份证件含:居民身份证、有照片的社保卡、驾驶证、护照、军人证。
3.考试当日,建议考生将2B铅笔、黑色字迹的钢笔、圆珠笔或签字笔、直尺、圆规、三角板、无封套橡皮等必需的考试用品装入透明文具袋带入考点。原则上,书包等与考试无关的物品不带入考点。
严禁考生携带各种通讯工具(如手机、智能手表、智能手环等具有发送或者接收信息功能的设备)进入考点。
特别提醒:开考后一旦在考场内发现考生携带手机,无论是否开启与使用,一律按作弊处理。
考生须自觉遵守考场规则,诚信考试。如有违规、违法行为将按《中华人民共和国教育法》《国家教育考试违规处理办法》《中华人民共和国刑法》《最高人民法院 最高人民检察院关于办理组织考试作弊等刑事案件适用法律若干问题的解释》严肃处理。





转自“上海国子监发布”
关注“第一教育”
分享至朋友圈惊喜更多!
___________________________