
2023年,上海市法学会财税法学研究会积极开展学术研究、参与立法决策,并在市法学会的领导下顺利推进党的工作小组建设,扎实开展党建工作。
一、主要学术活动
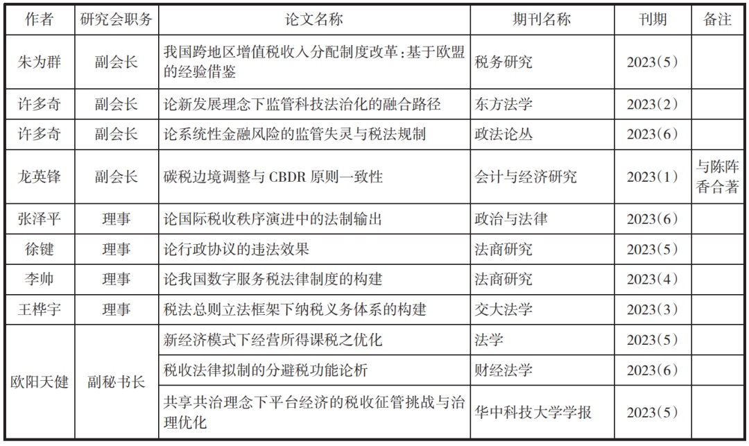
二、主要学术成果
1.许多奇(副会长):上海市人民政府决策咨询研究项目“跨境资本流动的税收政策研究”;
2.王桦宇(秘书长):国家社科基金一般项目“规范财富积累机制的税法创新研究”。

许多奇(副会长)、萧凯译:《税与正义》,[美]托马斯·内格尔、[美]利亚姆·墨菲著,上海三联书店2023年出版。
1.许多奇(副会长):2023年4月,论文《新税制改革与创新驱动发展战略》获第五届中国法学优秀成果奖著作论文类三等奖。
2.李九领(理事):海关总署全国海关主题教育“百名学习标兵”称号。
3.徐键(理事):上海市第十六届哲学社会科学优秀成果奖二等奖(学科学术论文类)。
研究会负责“东方财税法网”和“东方财税法微信公众号”的运维工作,积极传递理论前沿问题,向社会展示研究会最新动态与研究成果,拓展了研究会的影响力。
三、人才培养
研究会致力于人才培养工作,积极推动中青年教师和研究人员投身各类人才称号的申报以及各类竞赛工作。欧阳天健获第五届全国混合式教学设计创新大赛三等奖。
四、党建工作
研究会组建了党的工作小组微信群,有序开展党建工作,研究会重大事项均通过党的工作小组线上或线下会议讨论决定,及时通过微信群等方式向党员传达上级党组织的指示精神,对于重大热点问题积极开展研讨活动。

年报|海关法研究会2023年工作年报
年报|互联网司法研究会2023年工作年报
年报|劳动法研究会2023年工作年报
年报|知识产权法研究会2023年工作年报
年报|公司法务研究会2023年工作年报
年报|生命法研究会2023年工作年报

上海市法学会官网
http://www.sls.org.cn
