一年之计在于春,春耕备耕正当时。当前正值春耕备耕的关键时节,也是购买种子、农药、化肥等农资产品的旺季。为保障全区农业生产安全,维护农民朋友们的切身利益,区农业农村委的执法人员已经奔赴一线,为大家的丰收梦保驾护航!
“3.15”刚过,我们为农资安全“加把锁”

就在刚刚过去的“3·15”国际消费者权益日,区农业农村委积极参与设摊宣传咨询活动,面对面教大家如何辨别农资真伪,解答农产品质量安全的疑问。活动共发放宣传资料600余份,接受咨询50余人次。不少老乡在现场学会了用手机扫一扫,辨别种子“真身份”。这只是我们日常工作的一个缩影。

更密集的“体检”正在进行中。从2月26日起,一场覆盖全区、为期四个月的农药、种子及肥料检查行动已全面铺开。执法人员正穿梭于各农资生产经营单位,对主体资质、购销台账、产品标签等进行细致“把脉”,严查未审先推、假冒伪劣、标签不规范等行为,从源头上把好农资质量关。
选购有方:教你练就“火眼金睛”
市场上的农资产品琳琅满目,如何才能选到质优、稳产、高产的“放心种”、“放心药”、“放心肥”?别急,我们为您总结了关键几招:
买种子,记住“五要五不要”
要找对门店,一定要去有固定场所、营业执照的正规门店。尽量不要买网络销售、走村串户流动商贩的种子。
要认清标识,正规种子包装完整,印有品种名称、二维码、生产经营者信息等。扫一扫二维码,核对信息是否一致。不要买包装破损、标识不清的产品。
要选对品种,看清审定编号,确认是否适合本地种植。不要轻信“高产王”、“超大棒”等夸张宣传。
要索要票据,发票或收据是维权的重要证据,务必妥善保管。不要嫌麻烦不开发票。
要妥善保管,种子买回家要放在通风干燥处,并保留好包装袋直至收获。不要随意丢弃包装,万一出问题无法追溯。
买农药,做到“三查一问”
一查经营许可:务必选择有“农药经营许可证”的店铺购买。
二查包装标签:标签内容是否齐全?无登记、无许可无合格证明的“三无”产品千万别买!
三查适用范围:仔细阅读标签,确认登记的作物和病虫害是否与您家地里情况一致。
问清使用方法:购买限用农药必须去有许可的实体店,并请经营者提供用药指导。
买肥料,遵循“七要七不要”
要选正规店,不要买流动商贩的“神肥”。
要看包装规范,不要买无登记证、无许可证、无合格证、无标准的肥料产品。
要核对信息,不要买名称古怪或夸大功效的产品。
要科学选用,不要盲目相信“一袋顶三袋”的虚假宣传。
要查看养分,不要被“总养分”忽悠,要看氮磷钾等具体含量。
要索要票据,不要忘记开发票。
要留存样品,不要用完就扔,保留未开封样品直至收获后,以便出现问题时维权。

使用有道:安全生产红线不能碰
买对了农资,更要会用、用好。以下几点,务必记牢:
农药使用守则:
严格按说明:绝不随意加大剂量或改变使用方法。
严守安全间隔期:收获前一定要在规定期限内停止用药,保证舌尖上的安全。
严禁“高毒”:剧毒、高毒农药绝对不能用于蔬菜、瓜果、茶叶、中草药等作物。
保护环境:严禁在河道、饮用水源保护区清洗药械或丢弃农药包装废弃物。用完的包装,可交回农药店统一回收。
建立使用台账
农产品生产企业、合作社等,必须如实记录农药使用时间、作物、名称、用量等信息,并保存2年以上。这是责任追溯的有力证明!
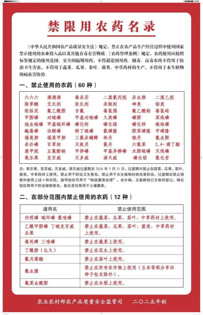
禁限用农药清单
以下药物在农产品生产中需注意。

维权有路:遇到问题别慌张
万一不小心买到了问题农资,或者在使用中产生了药害、肥害,该怎么办?
保存证据:立刻保管好购货凭证(发票、收据)、未用完的农资产品及其包装袋,有条件的保护好田间现场。
及时沟通:第一时间与经销商沟通协商,理性说明情况,提出合理诉求。
依法维权:协商无果,可通过行政调解或司法途径维护自身合法权益。
春种一粒粟,秋收万颗子。农民朋友们,农资安全直接关系到一年的收成和全社会的农产品安全。希望大家在选购时多一份细心,在使用时多一份责任。区农业农村委员会将始终坚守一线,为大家的丰收之路遮风挡雨,保驾护航!
•end•
更多精彩内容,请关注“美谷奉贤”APP
往期精彩回顾
最新!2026年奉贤区重大工程项目建设计划公布→
天誉原墅|奉贤新规迭代墅作已取证,认购盛启,首开在即!
不断深化政银企合作,开创互利共赢生动局面!奉贤区召开金融赋能高质量发展恳谈会
奉贤庄行“冷江雨巷”明开街!菜花节同期启幕,邀市民体验“破次元”的春天
“冷江雨巷·花米元宇宙”IP抢先看!