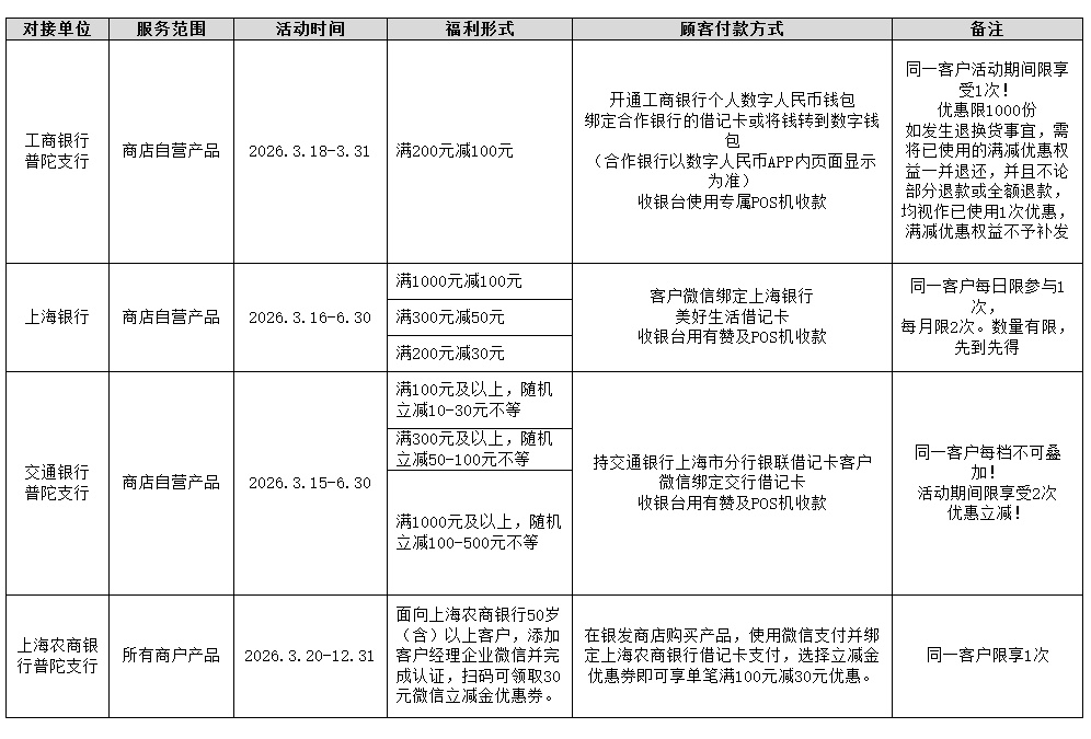
3月20日,由普陀区民政局主办的2026“乐享普陀养老金融惠民季”活动在普熙金融广场启幕。副区长胡建会出席。 活动现场 活动聚焦养老金融与银发消费场景深度融合,通过政企银多方资源整合,推动养老金融产品创新、养老服务提质升级,打造“金融+消费+服务”的一体化银发消费场景,让老年群体近距离感受养老金融创新活力与城市养老服务的民生温度,切实将银发经济发展势能转化为老年群体的民生福祉。 启动仪式上,中国工商银行、交通银行、上海银行、上海农商银行四大金融机构集中发布数字人民币红包、专属满减、养老金融便民服务等特色惠民举措,并与“上海老博会创新产品体验馆”(下称“银发商店”)完成签约,标志着四家银行的养老金融服务点正式落地。 金融机构摆摊 活动现场,多项养老金融与养老服务融合项目集中发布,全方位丰富养老服务供给、强化金融支撑保障。长者助餐服务与淘宝闪购平台达成战略合作,推动助餐服务普惠化、便捷化升级;太保蓝公益“守护记忆爱心网点”正式入驻;中国建设银行普陀支行与国康养老签订全面战略合作协议,为养老服务企业提供专属融资支持,切实破解养老产业融资难题,助力养老服务机构提质扩容。 银发商店 作为普陀区银发经济发展的重要载体,银发商店深度承接“上海老博会”溢出效应,以“无龄感”为核心理念,围绕长者“衣、食、住、行、娱”核心需求,打造集展示、体验、销售、咨询于一体的沉浸式银发消费场景。自运营以来,商店累计营业额128.5万元,已成为普陀区践行银发经济发展要求、推动养老服务与产业融合发展的标杆窗口。此次四大银行养老金融服务点的落地,更是以银发商店为支点,推动养老金融惠民服务全域覆盖、就近可及。 银发商店“满减”活动 普陀区是上海市老龄化程度较高的中心城区之一。近年来,以银发经济“三区两中心”建设为引领,普陀区深入探索养老事业与银发产业协同发展新路径,持续推动养老服务从“保基本”向“优品质”升级。此次“乐享普陀 养老金融惠民季”活动,是普陀区民政局加强养老金融产品研发与健康、养老照护等服务衔接的有益实践。“通过‘政府搭台、企业唱戏、金融助力’的联动模式,集聚优质金融、产业资源向养老领域倾斜,切实让银发经济发展成果惠及老年群体。”普陀区民政局老龄科负责人金鸣表示。 惠民季活动期间,普熙金融广场D栋银发商店及户外广场将同步设置室内展销体验区与户外惠民市集,规划智慧养老体验、老字号康养食品、老年健康服务、养老金融便民等特色专区,为市民提供数字人民币支付体验、魔都长者卡办理、脑健康早筛等一站式便民服务。 乐享普陀·养老金融惠民季 ——银发商店首批银行满减活动说明 点击可查看大图





记者:易雯
编辑:王雨思
点击下方了解更多
普陀奋斗者的“小目标”藏着产业发展的“大文章”
普陀区科协明确主动服务沿沪宁产业创新带建设重点工作
桃浦正成为上海中心城区西北部“最会玩”的地方
量身定制诊疗方案,普陀首个睡眠健康科普中心启用!
普陀科技研发平台如何打通技术攻关、成果转化、跨域协同“三关”?