目前
江苏、浙江、安徽
各城市已明确春假安排
部分假期与清明假期相连
形成长达6天的春日假期

好消息
徐州市文广旅局精心打造
多项赏春踏青春季文旅活动
推出针对学生的旅游优惠
快收下这份最新
春假亲子研学清单
来徐州感受春日奇遇



乘高铁来徐州


徐州地处陇海铁路、京沪铁路两大干线交会处,更有京沪高铁、徐连高铁、郑徐高铁、徐盐高铁等线路直达,素有“五省通衢”之称。市区内拥有徐州东站、徐州站两座车站,交通非常便利。





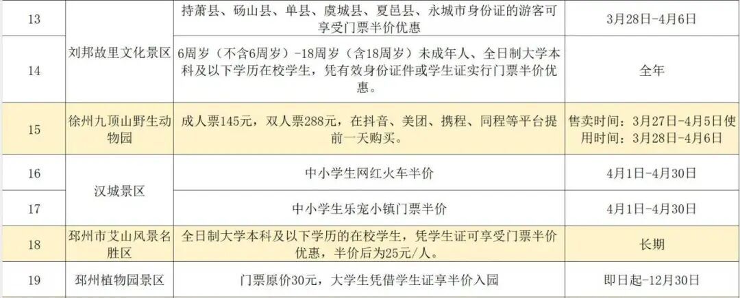
春假专属福利
多重优惠助热研学游






本次春日假期
徐州市各文博场馆
精心策划了30余场主题鲜明
形式多样的研学体验活动
涵盖非遗传承、传统节日
绘本阅读等多个领域
为青少年打造了一场春日文化盛宴



徐州市2026文博场馆
春假研学活动













春假游徐州
精品研学线路推荐


历史文化研学
穿越时空的对话
作为刘邦故里、项羽故都,徐州享有“两汉文化看徐州”的美誉。“楚汉风华——大汉王朝的寻根之旅”线路串联起汉文化景区、徐州博物馆、戏马台、龟山景区、刘邦故里文化景区(汉皇祖陵)、歌风台、沛县博物馆、安国镇(五里三诸侯故里)。在这里,可以走进鬼斧神工的龟山汉墓,探秘西汉楚王的地下宫殿;可以在狮子山楚王陵地宫前,感受汉墓、汉画像石、汉兵马俑的震撼。

“彭城七里——穿越千年的城市漫步”线路堪称认识徐州最快的“时空隧道”。线路从新石器时代下圆墩遗址出发,经云龙山(云龙湖)、彭城七里数字体验馆、徐州博物馆、徐州饮食文化博物馆、户部山、回龙窝、快哉亭、城下城遗址博物馆、文庙、黄楼。

“从苏徐州到苏东坡——跟着苏轼游徐州”线路,循着东坡足迹,开启一场与千年文豪的山水唱和。宋熙宁十年(1077年),苏轼知任徐州,至今留下无数古迹与旷达诗篇。线路从彭城七里北端的黄楼、文庙出发,经快哉亭、云龙山、云龙湖,抵达苏公塔与苏轼纪念馆。
自然生态研学
田园牧歌的吟唱
“乡野拾趣——春日农事与田园牧歌”线路将课堂搬进田园。铜山田源溪语宁静舒适,蛙·两季清新自然,果果部落生机勃勃;贾汪龙吟湖·趣喵岛妙趣横生,潘安水镇古韵悠长,茱萸欢乐谷适合全家出游。新沂马陵山满目青翠,窑湾古镇古朴温柔;经开区正本农场可体验农耕采摘;睢宁鲤鱼山庄安静祥和,松鼠咔咔乐园童趣盎然;邳州艾山自然人文相融,古栗园千年栗树吐新绿;丰县百年梨园花开如雪,瑶盛文化园清幽雅致;沛县昭阳庄园波光粼粼,尽享田园水乡惬意。

“山水森氧——行走的自然课堂”线路,包括云龙山(云龙湖)、大龙湖、泉山森林公园、宕口公园、金龙湖、大洞山、艾山、潘安湖、督公湖、龙吟湖。云龙山九曲蜿蜒,可邂逅“橘子海”落日;云龙湖碧波万顷,十里杏花如霞。泉山森林公园偶遇猕猴,大龙湖畔骑行放风筝;宕口公园精致如碧玉,金龙湖湖光山色推窗可见。艾山、大洞山层峦叠翠,是徒步好去处;潘安湖白鹭翩飞,乘舟漫游万亩碧波;督公湖桃花漫山,湖畔露营自在惬意;龙吟湖环湖步道绿意盎然,静坐湖边尽享慢生活。
红色文化研学
赓续血脉的洗礼
“淮海印记——血脉赓续的精神接力”线路是一条涤荡心灵的红色之旅。淮海战役烈士纪念塔园林、渡江战役总前委旧址、运河支队抗日纪念馆、小萝卜头纪念馆、王杰烈士纪念馆、宿北大战纪念园(马陵山)、淮海战役窑湾战斗陈列馆、碾庄战斗纪念馆等红色地标串珠成链。

徐州,一座铭刻着英雄基因的城市。沿着这条线路,可以在淮海战役纪念馆破解“决胜密码”,理解“小车推出来的战役”背后的人民力量;可以在小萝卜头纪念馆聆听共和国最小烈士的故事,在8岁生命的重量中读懂信仰与坚守。这不仅是一次历史回望,更是一场与英雄对话、与自我对照的成长之旅。
亲子乐园
满足好奇与想象
“童梦奇缘——游乐场嘉年华”线路,涵盖徐州五大超级乐园——徐州乐园的过山车与童话城堡、徐州园博园的微缩世界园林、徐州欧乐堡海洋极地世界的深海奇遇、徐州方特乐园的东方神话、徐州九顶山野生动物园的萌兽同行——每一个乐园都是一个造梦空间,满足孩子对世界的好奇与想象。五大乐园各有鲜明特色的主题亲子酒店,让欢乐从白天延续到夜晚,让童梦奇缘美梦成真。

徐州的高铁通达四方
趁着春日假期
带孩子乘着高铁来徐州
轻松奔赴这场彭城之约吧~
来源:徐州站 徐州发布
图片:AI生成 视觉中国
编辑:殷超 审核:张翎 监制:杨欣