我的位置: 上观号 > 上海崇明 > 文章详情

多地参保不用愁,跨省参保必看!

转自:上海崇明 2026-03-25 10:25:07

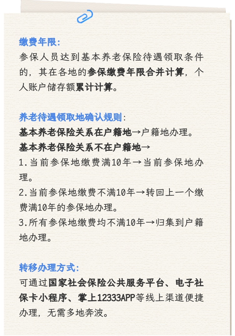
“世界那么大,我想去看看。”越来越多人想去看看外面的世界,不愿意始终待在一个城市发展。今天来看看市人社局的介绍,一图帮你理清社保缴费年限合并、待遇领取地确认转移办理的核心规则。

点击“划重点”极速浏览↓↓↓

                 

来源:市人社局
编辑:顾佳丽

责编:李琳、顾佳丽