居民朋友们:想提升职业技能,却担心学费太贵?找好工作没底气?别担心!为帮助广大市民朋友提升就业能力,在“家门口”就能实现更高质量就业,佘山镇第二期全媒体运营师培训正在火热报名中!目前还有少量名额,还未报名的朋友们,抓紧时间啦!


你是否感觉职业发展遭遇瓶颈?
你希望在⼯作之余,开拓⼀份有前景的副业?
在数字化浪潮席卷的今天,⼀个被官⽅认证、市场急需、政府⼒推的新职业——《全媒体运营师》,正成为上海职场⼈的新宠。更重要的是,现在考取这个证书,不仅能提升技能,还能享受政府补贴3660元!
✅ 政府补贴可申请(2160-3660元)
✅ 可积分落户(60分)
✅ 证书全国联网可查,含金量高!
⭐⭐⭐⭐⭐往期通过率85%-90%
培训费不合格退回
报名费1500元(含考试费500元)。
考试不合格退1000元培训费(缺考不退),500元为考务费,考务费不退。
预计4月开班,5月考试
全媒体运营师
三级/高级

前言
那么全媒体运营师到底是什么?
全媒体运营师就是综合运⽤各种媒介技术和渠道从事内容策划、数据分析、品牌推⼴等⼯作的复合型⼈才,我们熟知的主播、内容策划、流量投⼿、视频拍摄剪辑、数据分析等都属于其范畴。
全媒体运营:行业,客户,平台,舆情
行业分析、客户分析、客户分析、平台分析、网络舆情分析
全媒体运营:营销,流量,数据,复盘
制定营销策略、流量投放、流量优化、数据分析、复盘优化
全媒体运营师属于上海市急需紧缺高技能人才
职业工种,获得高级证书可以居住证积分60分
根据《上海市居住证》积分模拟打分计算器,全媒体运营师(三级)可用于居住证积60分。
*学历积分与证书积分不能叠加(具体积分申请条件可扫码咨询老师)

官方网站来源:
https://jzzjf.rsj.sh.gov.cn/jzzjf/pingfen/index.jsp
更多课程信息添加老师微信咨询


报名条件


满足以下其中一个条件即可报名
条件1:高中毕业及以上学历,累计从事本职业或相关职业工作满10年(含)以上,(可外地社保+上海社保累积120个月)社保满足120个月,就不用看学历专业
条件2:大学专科及以上学历毕业,相关专业毕业。
如果社保不满120个月,学历专业符合也可以报名
相关专业(专业持续更新)
法学(硕士)、工程管理、工程管理(专硕)、工商管理(人力资源、财务管理)、工商管理(食品经济管理)、工商管理(体育特长班)、公共管理(硕士)、公共事业管理、管理科学与工程(学硕)、会计学、金融学、经济学、能源服务工程、农林经济管理、农林经济管理(硕士)、农业管理(硕士)、水产(硕士)、文化产业管理、行政管理、应用经济学(硕士)、新闻采编与制作、网络与新媒体、广播电视编导、广播影视节目制作、录音艺术、数字出版、市场营销、市场开发与营销、电子商务、美术设计与制作、影视设计、视觉传达设计、平面设计、计算机平面设计、网站页面设计、戏剧表演、数字媒体技术应用、虚拟现实技术应用、网站建设与管理、新媒体技术、人力资源管理、物流管理、旅游管理、会展经济与管理、文化产业经营与管理、国际贸易实务、国际商务、国际经济与贸易、信息管理与信息系统、大数据管理与应用、文秘、农产品营销与储运、农资连锁经营与管理、茶艺与茶营销、农资营销与服务、农业经济管理、大数据与会计、国际金融、计算机应用技术(软件设计与应用)、跨境电子商务、人物形象设计、数字媒体技术(虚拟现实VR设计)、戏剧影视表演、现代物流管理、应用法语(奢侈品管理)、应用日语(商务与旅游)、应用英语(跨境商务营销)、应用英语(少儿英语)、游戏艺术设计、计算机应用、商务英语、数字出版(中高职贯通)、数字媒体技术应用(数字出版产品制作)等。
相关职业
互联网营销师、电子商务师、营销员、市场营销专业人员、文字编辑、技术编辑、文字记者、播音员、商务策划专业人员、广告设计师、品牌专业人员、文化经纪人、讲解员、数字媒体艺术专业人员、网络编辑、经纪与代理专业人员、管理咨询专业人员、数据分析处理工程技术人员、商业摄影师、演出监督、陈列展览设计人员、连锁经营管理师。
长 按 识 别 二 维 码 报 名


证书




证书由上海多媒体行业协会或咪咕视讯
颁发(上海人社备案批准)

证书查询:上海市人力资源和社会保障局、国家人力资源和社会保障部技能人才评价证书(原“国家职业资格证书网”更名)全国联网查询:https://zscx.osta.org.cn/

政府补贴


1、报名费1500元(其中包含考试鉴定费500元)。
考试不合格退1000元培训费(缺考不退),不合格不收培训费,其中500元为考务费,考务费不退。
2、在职人员通过考试后获证补贴:3660元
市补贴获得条件:补贴获得前处于缴纳上海市社保状态,市补贴2160元;
上海市户籍失业人员合格可获得补贴2700元。
区补贴获得条件:社保缴纳所在企业注册/纳税地在松江区企业开具相关工作证明,可获得叠加获得1500元松江区补贴
符合补贴最高补贴3660元


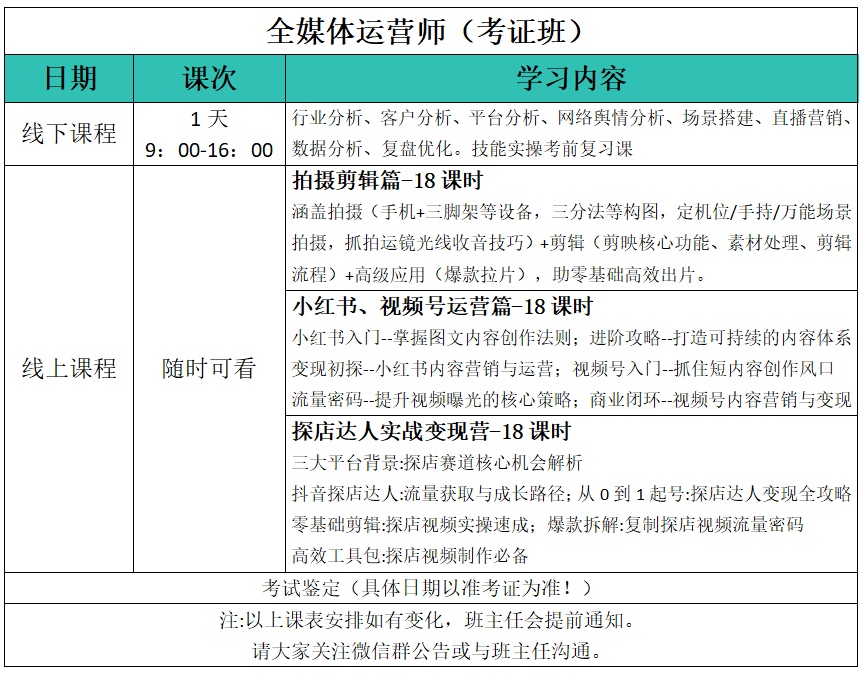
授课模式:
线下培训1天!+在线培训

(在线培训可根据自己的时间做安排)
注:根据学员掌握的情况,安排考试前辅导


鉴定考核




= END =
咨询电话
18221171898周老师(微信同号)
19921515155周老师(微信同号)

上课地址1:
佘北党群服务中心(佘山镇贡嘎山路200号)
佘山点预计上课时间为26年4月底周末
上课地址2:
上海众拓教育-荣乐东路2027号2楼
*上课时间同步更新,具体以老师通知为准。
上课形式:线下1次培训+在线课程+理论刷题+在线辅导。
上课送教:有人数有场地的企业,可以安排送教上门
更多信息请关注
上海众拓教育培训有限公司
官方微信号
