
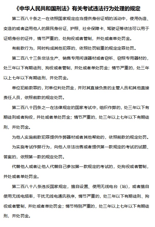
各位考生注意!上海市2026年事业单位公开招聘笔试明日正式开考。 考前最后一天,除了调整状态、检查应带物品,考场纪律也必须牢记。考场上的各类违纪违规行为不仅可能导致取消考试成绩,情节严重者还将依法追究责任,这些是绝对不能触碰的红线! 1、严禁将手机、计算器、智能手表、智能手环、智能眼镜、蓝牙耳机等各种电子、通信、计算、存储或其它有关设备、文字资料带至座位,开考后发现将规定以外物品带入座位的,将按《事业单位公开招聘违纪违规行为处理规定》进行处理。 提示:请按照准考证上的应试须知要求携带文具,规定以外物品应统一存放在指定位置。 2、不能将试卷、答题卡、草稿纸等带出考场,不能损毁试卷、答题卡。 3、不能在考试开始信号发出前答题,不能在考试结束信号发出后继续答题。在指定科目的考试时间内只能作答本科目试题,否则按违纪处理。 4、必须遵守考场规则,考生有义务妥善保护好自己的考试试卷和答题信息、不被他人抄袭。若有答卷雷同,双方均取消考试成绩。 ★特别注意:考试过程中严禁各类违纪违规行为,否则将按《事业单位公开招聘违纪违规行为处理规定》进行处理。 敬请诚信参考,反对考试作弊, 共同维护公平正义! 祝各位考生考试顺利, 取得理想的成绩! 相关阅读: 本市2026年事业单位公开招聘准考证打印今日开通! 上海市2026年事业单位公开招聘公告



来源:上海人力资源和社会保障