据市卫生健康委介绍,按照国家基本公共卫生服务项目要求,为全方位提升老年人群的健康水平,更有效地做好老年人健康管理,全市246家社区卫生服务中心为辖区内65岁及以上常住居民,每年提供1次免费的健康管理服务。内容涵盖生活方式和健康状况评估、体格检查、辅助检查和健康指导等,为每位老年居民提供专业的健康关怀和健康指导。2026年度的体检开始啦,服务信息公布如下↓
健康体检是帮助老年人尽早识别亚健康状态及潜在疾病的关键手段,通过早期介入与治疗,不仅能显著提升治疗效果,还能有效缩短疗程并减轻医疗负担,对居民个人和社会发展具有重要意义。
目前,全市各社区卫生服务中心已准备就绪,将安排资深医护人员为老年人提供健康体检服务。
在社区卫生服务中心体检,不仅便捷、高效、免费,更重要的是,社区家庭医生等医务人员将为您精细解读体检结果,并做好后续针对性的健康管理。
如果老年朋友已在其他医疗机构或体检机构进行了体检,我们也欢迎老年朋友携带体检报告到社区卫生服务中心,找到自己的家庭医生,由家庭医生帮您进行报告解读与健康指导。
本市65岁及以上常住居民
体格检查、血压、视力检查、空腹抽血(血常规、肝功能、肾功能、血脂、血糖等)、尿常规、腹部B超(肝胆胰脾)、心电图、胸部数字化X线摄影(DR)正位检查等。根据健康体检结果进行相应健康指导。
市民现可通过“健康云”App“老年人健康体检”专区查询(扫描下方二维码),就近预约社区卫生服务中心体检服务。

同时,也可通过信息一览表联系方式,进行咨询与预约。
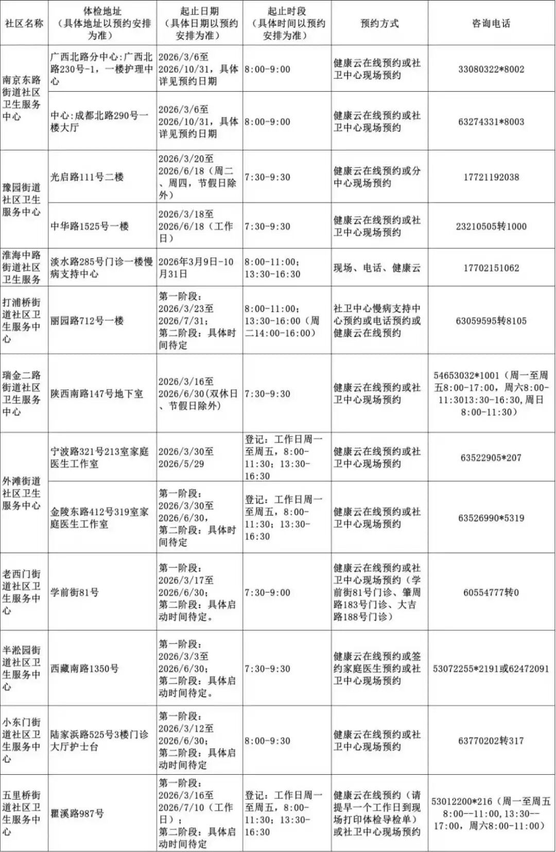
2026年上海市老年人健康体检信息一览表

点击查看大图

点击查看大图

点击查看大图

点击查看大图

点击查看大图

点击查看大图

点击查看大图

点击查看大图

点击查看大图

点击查看大图


点击查看大图

点击查看大图

点击查看大图

点击查看大图

点击查看大图

点击查看大图
编辑:耿洁玉
转载请注明来自上海徐汇官方账号
