我的位置: 上观号 > 浦江天平 > 文章详情

上海高院发布涉外、涉港澳台商事海事审判典型案例

转自:浦江天平 2026-03-31 12:21:25

为服务高水平对外开放,持续营造市场化、法治化、国际化一流营商环境,充分发挥司法案例的规则指引与行为示范作用,上海高院发布中英文双语版《涉外、涉港澳台商事海事审判典型案例(2023-2025)》

本次发布的15件案例,覆盖跨境贸易、航运物流、航空运输、企业经营等多个涉外商事海事高频场景,共分为五大类别。

一是准确适用国际公约和惯例的案例(案例一、二、三)。严格适用国际通行公约与航运惯例,明晰跨境交易司法规则,稳定经营主体跨境贸易预期。

二是准确查明和适用域外法的案例(案例四、五、六)。充分尊重当事人法律适用的合意约定,丰富域外法适用的司法实践,展现依法适用域外法解决涉外纠纷的能力水平。

三是依法行使涉外商事海事司法管辖权的案例(案例七、八、九)。既尊重当事人意思自治,也依法规范行使司法管辖权,平等保障中外当事人诉讼权利。

四是积极开展双边司法协助的案例(案例十、十一、十二)。善意适用双边司法协助条约,落实司法互惠共识,稳妥处理域外裁判的承认与执行,助力民商事裁判跨境流通。

五是运用“调解”这一东方经验化解涉外争议的案例(案例十三、十四、十五)。立足涉外纠纷特点,以多元解纷机制高效化解跨境矛盾,彰显中国特色解纷经验的优势。

此次案例以中英文形式发布,旨在向中外经营主体传递上海法院平等保护中外当事人合法权益的司法理念,为跨境商事海事活动提供清晰的行为指引与稳定的司法预期,助力上海打造具有全球影响力的国际商事海事争议解决高地,服务我国更高水平对外开放。

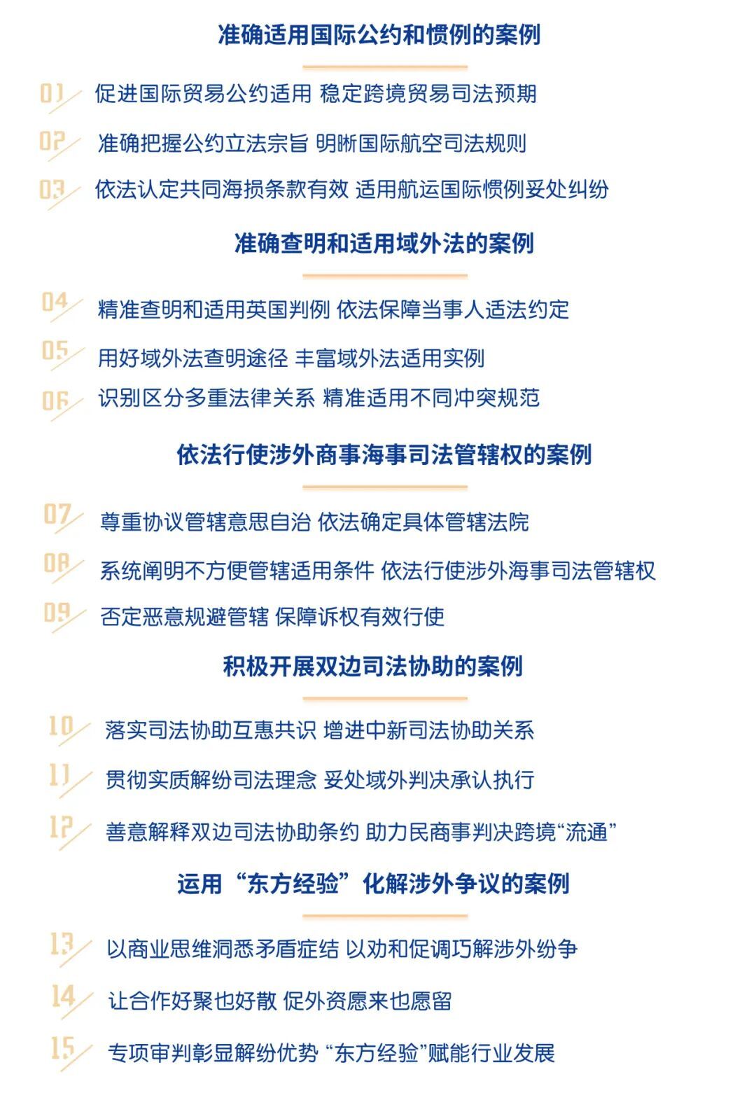
目录

准确适用国际公约和惯例的案例

/案例1/

叙利亚塞某铝业公司诉朔某贸易公司等

国际货物买卖合同纠纷案

——促进国际贸易公约适用

稳定跨境贸易司法预期

基本案情

塞某铝业公司与朔某贸易公司分别为注册于阿拉伯叙利亚共和国和中国的企业。双方签订买卖合同,约定塞某铝业公司向朔某贸易公司购买铝坯、铝锭等。塞某铝业公司付款后,朔某贸易公司未按约交付铝锭。塞某铝业公司遂向一审法院提起诉讼,请求解除案涉合同并赔偿损失。一审诉讼过程中,双方就本案争议选择适用中华人民共和国法律,但未明确具体的部门法,亦未明确排除《联合国国际货物销售合同公约》(简称CISG)的适用。一审法院依照中华人民共和国相关法律作出判决,朔某贸易公司不服,提起上诉,主张本案应优先适用CISG作为确定其权利义务关系的依据。

裁判理由

上海国际商事法庭二审认为,本案的争议焦点之一为,双方当事人在一审中明确选择适用中华人民共和国法律,是否已合意排除CISG的适用。CISG第6条规定,双方当事人可以不适用公约,但对于排除适用的约定方式,未作明确规定。CISG咨询委员会关于CISG第6条规定的排除公约适用的理解适用发布了第16号意见,认为当事人选择适用缔约国的法律,或在诉讼程序中未依据CISG提出主张或进行抗辩,均不能推断出当事人具有排除CISG适用的意图。参考CISG咨询委员会上述意见,本案中,虽然塞某铝业公司与朔某贸易公司在一审诉讼过程中一致选择适用中华人民共和国法律,但未明确选择适用具体的部门法,难以认定双方已明确排除CISG的适用,应优先适用CISG的规定;公约未作规定的事项,可依照《中华人民共和国涉外民事关系法律适用法》(简称《涉外民事关系法律适用法》)第四十一条的规定,适用当事人选择的中华人民共和国法律。依据CISG相关规定,结合查明的案件事实,上海国际商事法庭二审改判支持朔某贸易公司部分诉讼请求。

▴ 向上滑动查看更多 ▴

典型意义

本案参考CISG咨询委员会第16号意见作出终审裁判,具有重要示范意义。CISG系国际贸易争端解决领域的核心公约,中国作为CISG缔约国,主动、准确适用公约不仅是对条约信守原则的必要履行,亦是对CISG减少国际贸易法律障碍、促进国际贸易发展的立法目标的尊重和践行。本案参考CISG咨询委员会第16号意见,明确CISG排除适用规则,突显CISG的优先适用,为促进CISG的统一适用作出了有益探索,体现了上海国际商事法庭在涉外司法审判中的专业能力与国际视野。本案判决后被CISG咨询委员会收录刊发于其官网,供国际社会借鉴适用。

/案例2/

安某财产保险公司诉德某公司等

保险人代位求偿权纠纷案

——准确把握公约立法宗旨

明晰国际航空司法规则

基本案情

2021年4月28日至5月9日,德某公司作为缔约承运人,就案涉四批诊断试剂分别签发了以某医学诊断美国公司为托运人、某医学诊断上海公司为收货人的航空分运单,中国国某货运航空公司作为实际承运人签发航空主运单。2021年5月2日至18日,该四批货物运抵上海浦东后,收货人检查与货物共同运输的外部温度计及内部温度计,发现温度异常,严重违反存储要求,涉案试剂被推定全损并销毁。安某财产保险公司作为保险人,向被保险人某医学诊断上海公司赔付损失后,依法取得代位求偿权。遂向法院起诉,请求德某公司、中国国某货运航空公司承担连带赔偿责任。在二审期间,国际民航组织修订了《统一国际航空运输某些规则的公约》(简称《蒙特利尔公约》)责任限额标准,货物赔偿限额由22特别提款权/公斤上调至26特别提款权/公斤。

裁判理由

上海金融法院二审认为,在非连续运输条件下,实际承运人虽非与托运人缔结航空运输合同的直接相对方,但基于《蒙特利尔公约》规定就其实际履行的运输段,对运输合同项下的货损承担损害赔偿责任。同时根据《蒙特利尔公约》第三十九条至第四十五条、第四十八条规定,对于实际运输段发生的货损,如实际承运人的赔偿责任与缔约承运人基于全程运输合同承担的赔偿责任内容、范围相同,应具有连带责任性质。故实际承运人和缔约承运人在实际承运段发生的损害,可以承担连带责任。二审期间《蒙特利尔公约》责任限额虽发生修订,但赔偿责任限额是法律适用问题,应当以法庭辩论终结时的责任限额标准作为计算依据,二审期间赔偿责任限额标准发生变化,对本案诉讼标的不产生影响。故一审判决依照22特别提款权/公斤标准作为计算赔偿责任的依据,并无不当。

▴ 向上滑动查看更多 ▴

典型意义

《蒙特利尔公约》在其序言部分明确阐述,旨在建立一个现代化、统一且平衡的国际航空运输责任体系。本案一方面通过体系解释方式,协调公约和国内法关于承运责任的相关规定,对实际承运人与缔约承运人承担连带责任予以明确,为托运人、航空旅客在复杂国际航空运输链条中的索赔选择权提供了指引和保障。另一方面,本案在适用《蒙特利尔公约》的过程中进一步明确了责任限额的意义,并基于此对二审期间责任限额发生变化时是否变更赔偿金额这一问题进行的解析,妥善平衡航空法律关系中各方主体利益,充分体现了鼓励促进航空业发展的价值考量,对优化上海国际航运中心法治环境,提升航空司法国际影响具有积极示范意义。

/案例3/

兴某船务公司诉金某生物化工

公司等共同海损系列纠纷案

——尊重共同海损条款约定

适用国际惯例妥处纠纷

基本案情

兴某船务公司受托从泰国运输整船散装木薯片至中国,其作为承运人签发了多份指示提单,提单背面条款记载,共同海损应按照1994年《约克—安特卫普规则》理算。因船舶航行途中发生船员集体中毒,兴某船务公司为船、货共同安全,采取安排搜救船、拖轮对船舶进行看护以及派遣换班船员等施救措施,随后宣布共同海损。船舶重新开航后安全抵达目的港,金某生物化工公司等收货人提取了货物,并与船方协商一致由中国国际贸易促进委员会作为共同海损理算机构进行理算。该机构上海海损理算中心出具了理算书,确认货方应当分摊相应金额的共同海损,但金某生物化工公司等货方及相关保险公司未支付理算书确定的共同海损分摊款项,兴某船务公司遂向上海海事法院提起诉讼。

裁判理由

上海海事法院一审认为,涉案航程的起运港在泰国,船方采取施救措施发生在境外,案件具有涉外因素。《中华人民共和国海商法》第二百六十九条规定,合同当事人可以选择合同适用的法律,法律另有规定的除外;合同当事人没有选择的,适用与合同有最密切联系的国家的法律。因船货双方协商一致,同意委托中国国际贸易促进委员会上海海损理算中心就共同海损进行理算,中国上海与本案纠纷具有密切联系,故适用中华人民共和国法律审理请求分摊共同海损的纠纷。理算书依据提单背面记载的共同海损条款,适用1994年《约克—安特卫普规则》进行理算,符合当事人的意思表示,法院依据该规则对理算书的理算意见进行审查,认为理算意见无误,遂判决金某生物化工公司等收货人及提供担保的相关保险公司共同支付理算书确认的共同海损分摊款项。判决作出后,各方当事人均未上诉。

▴ 向上滑动查看更多 ▴

典型意义

《约克—安特卫普规则》是全球普遍认可、使用的共同海损理算规则,不同年份的《约克—安特卫普规则》存在差异,当事人如何选择对最终权利义务的确定将产生影响。《最高人民法院关于审理涉外民商事案件适用国际条约和国际惯例若干问题的解释》规定,涉外民商事合同当事人明示选择适用国际惯例,当事人主张根据国际惯例确定合同当事人之间的权利义务的,人民法院应予支持。本案以航程终止地中国的法律作为准据法,符合国际通行做法。同时以当事人约定的1994年《约克—安特卫普规则》作为审查理算结果的依据,有效维护了当事人基于遵循国际惯例所形成的合理预期,充分体现了上海法院尊重国际惯例和当事人意思自治的司法态度。

准确查明和适用域外法的案例

/案例4/

胜某海事公司诉中某工业公司

船舶建造佣金合同纠纷案

——精准查明和适用英国判例

依法保障当事人适法约定

基本案情

2015年6月2日,中某工业公司、中某重工公司与案外人T公司签订《造船合同》,约定中某工业公司、中某重工公司为T公司建造三艘船舶。2015年7月20日,中某工业公司、中某重工公司与境外的胜某海事公司针对前述《造船合同》签署了《佣金协议》,约定该协议受英国法律约束并须依英国法律予以解释。后T公司在美国法院进入破产重整,T公司将《造船合同》项下的权利义务出售给新的买方。中某工业公司、中某重工公司从新买方处获得全额船款。胜某海事公司向上海海事法院起诉,请求判令中某工业公司、中某重工公司支付佣金及利息。

裁判理由

上海海事法院一审认为,《佣金协议》约定适用英国法。案件审理过程中,当事人各自提供了英国法相关判例并声明检索穷尽,经法院依职权核验和当事人共同确认,框定可能需要适用于本案的相关数十件判例。根据该些判例的位阶和时间效力以及与本案的匹配度,归纳出英国法下可用于解决本案纠纷的裁判规则。在英国法下,经纪人获得佣金应以达成《佣金协议》中约定的条件为前提。案涉《造船合同》转让后,胜某海事公司获得佣金的条件(即由T公司这一特定主体支付造船款)并未成就,而中某工业公司、中某重工公司对此并无过错,无须承担损失赔偿责任,遂判决驳回胜某海事公司的诉讼请求。判决作出后,双方当事人均未上诉。

▴ 向上滑动查看更多 ▴

典型意义

本案是适用英国法审理的船舶建造佣金合同纠纷案。查明判例法国家的判例对于习惯于成文法的法官而言颇具挑战。数字时代互联网信息技术的深入运用,为法官、当事人通过法律检索数据库查明、核验外国判决提供了更大便利。本案借助网络在线检索而适用英国判例,涉及英国法下合同解释、缔约自由、诚实信用等原则以及佣金合同的具体处理,全面准确回应了当事人在选择法律适用时对纠纷解决结果的合理预期。一审判决后双方当事人均未上诉,一定程度上反映了法官在查明和适用域外判例上的专业能力。本案判决书因此获评全国法院涉外商事海事优秀裁判文书一等奖,为域外判例法查明和说理方法提供了有益示范。

/案例5/

晟某供应链管理公司诉印度萨某集装箱运输公司等海上货物运输合同纠纷案

——用好域外法查明途径

丰富域外法适用实例

基本案情

印度萨某集装箱运输公司签发全程提单,将晟某供应链管理公司托运的3台高速冲片机自中国上海经由海运和公路运输,送至最终交货地点印度达得里。2021年6月,货物在印度那瓦舍瓦港口至达得里的陆运途中,因运输车辆发生侧翻,致2台高速冲片机全损。晟某供应链管理公司遂诉请赔偿全部货损损失。萨某集装箱运输公司辩称,根据印度公路运输的相关法律,其可以免责或者享受责任限制。根据《中华人民共和国海商法》第一百零五条的规定,货物的灭失、损坏或者迟延交付发生于多式联运的某一运输区段的,多式联运经营人的赔偿责任、责任限额和时效,依照调整该区段运输方式的有关法律确定,即“网状责任制”。法院经委托华东政法大学外国法查明研究中心,查明了印度2007年《道路运输法》、2011年《道路运输规则》下承运人的责任形态、免责事由及责任限额。

裁判理由

上海海事法院一审认为,萨某集装箱运输公司系多式联运经营人,涉案货损发生在其责任期间。根据查明的印度法,公路承运人的赔偿责任采过错推定责任,在萨某集装箱运输公司不能证明其无过错或存在免责事由的情况下,应承担赔偿责任。但根据印度公路运输承运人的责任限额,其赔偿金额应以2个集装箱运费的10倍为限,折合为人民币59.55万余元。遂判决萨某集装箱运输公司向晟某供应链管理公司赔偿货物损失人民币59.55万余元及利息损失;驳回晟某供应链管理公司其他诉讼请求。判决生效后,萨某集装箱运输公司主动履行了判决确定的义务。

▴ 向上滑动查看更多 ▴

典型意义

随着“一带一路”倡议深入实施,以多式联运为特征的跨境全程物流服务需求日益增长,成为畅通“一带一路”经贸往来交易落地的重要保障。多式联运承运人“网状责任制”是国际通行的责任承担形式,而准确适用“网状责任制”的前提是准确查明不同国家、地区区段运输的法律规定。本案法院依托专门的域外法查明机构,在查明印度公路运输法律的基础上,判决多式联运经营人承担相应赔偿责任。该案的法律查明结果不仅为一段时期涉及印度公路运输的法律适用提供了范例,也推动了法院委托专业机构查明域外法的实践更趋成熟。

/案例6/

紫某进出口公司诉美国联某贸易公司

国际货物买卖合同纠纷案

——识别区分多重法律关系

精准适用不同冲突规范

基本案情

紫某进出口公司系中国企业,联某贸易公司系注册在美国加利福尼亚州的企业。2013年至2018年,紫某进出口公司与联某贸易公司签订多份国际货物买卖合同,约定联某贸易公司向紫某进出口公司采购服装。后因联某贸易公司迟延支付货款,造成紫某进出口公司汇率结算差额等损失。联某贸易公司于2021年在美国加利福尼亚州解散。2023年双方签订补充协议,确认联某贸易公司违约,约定赔偿金数额,同时约定适用中国法律。因联某贸易公司未履行补充协议,故紫某进出口公司诉至法院。

裁判理由

上海市徐汇区人民法院一审认为,根据《涉外民事关系法律适用法》第十四条规定,法人及其分支机构的民事权利能力、民事行为能力适用登记地法律。经查明,联某贸易公司登记地美国加利福尼亚州《公司法》第2010条a款规定:已解散的公司为了提起和抗辩针对它的诉讼、清偿债务等目的(公司)仍然继续存在。故联某贸易公司在解散后仍应具有诉讼能力和进行特定民事活动的行为能力,其作为本案被告主体适格。关于合同履行的争议问题,《涉外民事关系法律适用法》第四十一条规定,当事人可以协议选择合同适用的法律。鉴于双方在补充协议中约定适用中国法律,且未明确排除《联合国国际货物销售合同公约》(简称CISG)的适用,故依据CISG的规定审理合同争议,CISG未规定事项按照当事人选择适用中国法律。综上,判决对紫某进出口公司的相应诉讼请求予以支持。判决作出后,双方当事人均未上诉。

▴ 向上滑动查看更多 ▴

典型意义

准据法确定是正确审理涉外商事案件的基础。《涉外民事关系法律适用法》对于不同法律问题和法律关系规定不同的冲突规范,法院应当在准确定性和识别的基础上,按照相应的冲突规范,确定准据法并查明外国法。本案中,尽管当事人约定适用中国法律,但对于主体资格,依据《涉外民事关系法律适用法》规定,应当以外国法人登记地法律为准据法,由此确认已解散的外国法人的诉讼能力。保障了外方当事人正当诉讼权利,为中外当事人提供平等参与纠纷解决程序的机会,促进实现案结事了。

依法行使涉外商事海事

司法管辖权的案例

/案例7/

安某诉香港尔某航空公司

企业承包经营合同纠纷管辖权异议案

——尊重协议管辖意思自治 

依法确定具体管辖法院

基本案情

安某为西班牙王国公民,尔某航空公司为注册于中国香港特别行政区的企业。双方签订《独立承包商协议》,约定尔某航空公司聘用安某向其合作方提供航班运营、地面学校教官等“单价协议服务”。后协议履行发生争议,安某向上海市A区人民法院(简称A区法院)提起诉讼。A区法院受理本案后,尔某航空公司提交管辖权异议申请,认为双方仅约定由“上海法院”管辖,未约定具体的管辖法院,A区法院受理本案不符合法定管辖规则,应由尔某航空公司全资子公司注册地上海市B区人民法院(简称B区法院)作为与本案联系更为密切的法院受理本案。A区法院支持了尔某航空公司的管辖权异议,裁定将本案移送至B区法院。B区法院认为本案移送不当,报请上级法院指定管辖。

裁判理由

上海国际商事法庭认为,本案争议焦点在于,在涉外民事法律关系中,当事人协议由人民法院管辖,但并未明确约定特定法院时,管辖协议是否有效以及具体管辖法院如何确定。首先,根据《中华人民共和国民事诉讼法》(简称《民事诉讼法》)第二百七十七条规定,涉外民事纠纷的当事人在书面协议中选择人民法院管辖的,即已满足协议管辖的确定性要求,并不要求当事人明确至特定法院。故案涉管辖协议合法有效,人民法院对本案具有管辖权。其次,具体管辖法院的确定,应当在尊重当事人意思自治的前提下,依照《民事诉讼法》及司法解释规定的管辖规则进行审查。在当事人协议选择人民法院管辖的意思表示明确的前提下,应给予当事人通过补充协商确定具体管辖法院的机会,以最大程度尊重当事人的意思自治。如当事人协商不成,则应依照《民事诉讼法》等法律及司法解释中关于级别管辖、地域管辖、专门管辖的规定,结合案件中与管辖有关的事实要素确定具体管辖法院。本案中,当事人无法就具体管辖法院协商一致,由A区法院管辖并不符合法律及司法解释中合同签订地、合同履行地等管辖规则,而由B区法院管辖符合《民事诉讼法》第二百七十六条中可供扣押财产所在地的管辖规则。据此,裁定由B区法院管辖本案。

▴ 向上滑动查看更多 ▴

典型意义

本案准确解释《民事诉讼法》第二百七十七条规定,在最大化尊重当事人意思自治的前提下,依法确认了涉外管辖协议的效力并及时明确了具体管辖法院,具有重要示范意义。涉外协议管辖的相关规定,是现行《民事诉讼法》涉外编回应涉外民商事司法需求所作出的重大修改之一,体现了充分尊重中外当事人意思自治的精神意旨。司法实践中,经常出现当事人协议由人民法院管辖,但并未明确至特定人民法院的情形。本案在明确此种管辖协议合法有效的基础上,确定了具体管辖法院的认定路径:应当首先给予当事人再次协商的机会,协商不成则依照法律及司法解释中关于级别管辖、地域管辖、专门管辖的规定确定具体管辖法院。该实践为完善涉外民商事协议管辖规则的适用提供了有益样本。

/案例8/

新加坡星某航运公司诉日本三某商船株式会社等船舶碰撞损害责任纠纷管辖权异议案

——系统阐明不方便管辖适用条件

依法行使涉外海事司法管辖权

基本案情

2024年12月30日,原告新加坡星某航运公司所属的Y*轮与被告日本三某商船株式会社、被告巴拿马普某海运公司所属的V*轮在长江口进口航道处发生碰撞。2025年2月13日,星某航运公司向上海海事法院申请扣押V*轮,并于同年3月18日在该院对两被告提起诉讼。两被告辩称,新加坡高等法院已在先受理了两被告对星某航运公司的起诉,后澳大利亚联邦法院又受理了对Y*轮的扣押申请,相关诉讼程序已在进行之中,上海海事法院是本案不方便管辖法院,请求驳回星某航运公司的起诉。

裁判理由

上海海事法院一审认为,上海海事法院对本案拥有管辖权,驳回了两被告的管辖权异议。上海市高级人民法院二审进一步认为,本案碰撞事故发生地、船舶被扣押地均在上海海事法院管辖范围,上海海事法院对本案依法拥有管辖权。根据《民事诉讼法》,在同时满足第二百八十二条第(一)至(五)项情形的情况下,人民法院可以裁定驳回起诉,告知原告向更为方便的外国法院提起诉讼。本案事故发生地位于中国领域内,明显不符合第二百八十二条第(一)项情形,上海海事法院依法不得放弃管辖。至于外国法院在先受理相关纠纷,在符合《民事诉讼法》第二百八十一条规定的情况下,应当事人申请,人民法院可以裁定中止诉讼,但并不妨碍人民法院对案件行使管辖权。遂驳回上诉,维持原裁定。

▴ 向上滑动查看更多 ▴

典型意义

本案是一起海事法院对发生在中国水域的涉外船舶碰撞损害赔偿纠纷依法积极行使管辖权的典型案例。案件原告是新加坡企业、被告分别是日本、巴拿马企业,各方当事人均为境外主体。原告在对方已向其所在国提起诉讼的情况下,未选择在其本国法院提出反诉,而选择向上海海事法院单独起诉。同时,本案准确适用《民事诉讼法》第二百八十条、第二百八十一条、第二百八十二条的规定,对不方便管辖、外国法院受理在先的平行诉讼等问题的处理作出详细论述,为解决类案争议提供了有益的示范指引。

/案例9/

康某饮品公司申请认可和执行香港特别行政区仲裁裁决案

——否定恶意规避管辖

保障诉权有效行使

基本案情

康某饮品公司与施某因履行《服务合约》发生争议。施某根据双方约定的仲裁条款,向国际商会仲裁院香港秘书处提交仲裁申请。经裁决,施某的请求未获支持,并需向康某饮品公司支付因仲裁案件而产生的律师费、各项支出及仲裁费等。因施某未履行,康某饮品公司向上海法院申请认可和执行仲裁裁决。施某辩称,其系香港特别行政区居民,在上海无住所,也没有可供执行的财产,故上海法院没有管辖权。

裁判理由

上海市高级人民法院认为,根据施某的出入境记录,在本案受理前一年内,其有4次往返于上海和港澳之间的行程,每次在港澳停留时间仅数日。施某虽称其在上海期间住宿于酒店,但无法提供酒店入住和支付凭证,有悖常理。相反,康某饮品公司提供的物业公司出具的证明,显示施某长期居住在上海某小区。另经查,施某在法院组织本案听证后,注销了其在上海某银行所开设的账户,并拒绝提供注销前账户余额信息,进而辩称自己在上海没有可供执行的财产。该行为显属规避上海法院司法管辖的行为。鉴于在本案受理时前述银行账户真实存在,法院认定施某的此项抗辩理由亦不成立,上海法院对本案具有管辖权。

▴ 向上滑动查看更多 ▴

典型意义

本案是人民法院否定当事人规避管辖行为,依法保护外方当事人权益的典型案例。本案在处理被申请人提出的管辖权异议时,仔细审查了被申请人的经常居住地及相关财产状况。被申请人在案件已被法院受理后注销其银行账户,明显系恶意规避管辖。依据管辖恒定原则,人民法院在起诉时享有的管辖权不因诉讼中管辖事实变化而受影响,故被申请人注销银行账户的行为不会影响案件的管辖权。据此,法院对被申请人恶意规避管辖的行为给出了明确的否定性评价,有效维护了境外当事人选择在上海进行诉讼的正当权益。

积极开展双边司法协助的案例

/案例10/

赵某申请承认和执行外国法院民事判决案

——落实司法协助互惠共识

增进中新司法协助关系

基本案情

2014年4月,中国公民赵某与新加坡共和国公民叶某签订《借款协议书》,并向叶某支付借款1000万港元。因叶某未按约还款,赵某向新加坡共和国高等法院提起诉讼。新加坡共和国高等法院经审理作出判决,判令叶某支付未偿款项、利息等。叶某仍未履行支付义务。赵某遂向上海法院申请承认和执行前述新加坡共和国高等法院判决。

裁判理由

上海国际商事法庭认为,中新两国最高司法机构签订了《中华人民共和国最高人民法院和新加坡共和国最高法院关于承认与执行商事案件金钱判决的指导备忘录》,载明了中国法院承认与执行新加坡共和国法院判决以及新加坡共和国法院承认与执行中国法院判决的具体要求和程序。由此可见,中国与新加坡共和国就商事案件金钱判决的承认和执行达成了互惠共识。同时,中国与新加坡共和国存在相互承认和执行判决的先例。根据上述事实,可以认定中国与新加坡共和国之间存在互惠关系。据此,裁定对案涉新加坡共和国高等法院判决予以承认和执行。

▴ 向上滑动查看更多 ▴

典型意义

涉外民商事判决的相互承认和执行,对于保护跨境当事人合法权益至关重要。本案中,上海国际商事法庭根据两国最高司法机构确立的国际司法协助互惠共识,以及两国之间存在相互承认和执行商事判决先例的事实,依法认定两国间存在互惠关系,并据此作出承认和执行新加坡共和国法院判决的裁定,是对两国最高司法机构签订的司法协助备忘录的积极落实与实践,为同类案件的司法裁判提供示范。同时,本案以司法实践案例彰显了中国法院秉持开放合作理念、促进国际司法交流合作的良好司法形象。

/案例11/

澳大利亚生某食品公司申请承认和执行

外国法院民事判决案

——贯彻实质解纷司法理念

妥处域外判决承认执行

基本案情

2021年6月,澳大利亚生某食品公司采购一批大蒜从中国青岛运至澳大利亚悉尼,为此向中国太某财产保险公司投保了货物运输险。货物到港后因发现变质,生某食品公司遂在澳大利亚联邦法院提起保险理赔诉讼。2023年3月,澳大利亚联邦法院作出缺席判决,判令太某财产保险公司向生某食品公司赔付保险金等计人民币30余万元。因太某财产保险公司未履行判决义务,生某食品公司向上海海事法院申请承认和执行澳大利亚联邦法院作出的上述判决。太某财产保险公司辩称,澳大利亚某州最高法院曾拒绝承认和执行中国某基层人民法院判决,且中澳两国均为《海牙送达公约》成员国,澳大利亚联邦法院的送达不符合中国法律的最低要求,未能有效保障太某财产保险公司的抗辩权,故该判决不能得到承认和执行。

裁判理由

上海海事法院认为,澳大利亚法院虽在个别案件中对人民法院的判决未予以承认和执行,但理由并不是两国之间不存在互惠关系。根据澳大利亚法律,人民法院的判决可以在澳大利亚得到承认和执行,澳大利亚多个法院曾经承认和执行过人民法院的生效判决,故可以认定中澳两国存在承认和执行民商事判决的互惠关系。本案的主要争议在于,太某财产保险公司作为中国知名的保险机构,不存在难以送达的情况,澳大利亚联邦法院按照澳大利亚法律采取“替代送达”方式送达,是否导致太某财产保险公司未得到合法传唤或未获得合理的陈述、辩论机会。法院在审查中注意到,双方当事人对保险标的受损的事实并无太大争议,即使以传唤瑕疵为由对澳大利亚法院判决不予承认,生某食品公司势必会在中国法院重新对太某财产保险公司提起诉讼,而本案案涉标的金额不高,对于双方而言都会增加经济成本和讼累。有鉴于此,法官在审查承认和执行申请的同时,跨前一步征求双方协商意愿,引导当事人求同存异,最终促成双方达成和解,太某财产保险公司支付和解款项后,生某食品公司向法院撤回了承认和执行澳大利亚法院判决的申请。

▴ 向上滑动查看更多 ▴

典型意义

在申请承认和执行外国法院判决的案件中,从人民法院审查的角度出发,需要考虑的是中国与判决作出国是否缔结或参加了相关司法协助国际条约,或者是否存在互惠关系,以及是否存在不予承认和执行的法定事由。但从当事人角度出发,关注的是纠纷是否得到解决。本案中法院将国际司法协助审查与做当事人和解工作同步,是“实质解纷”理念贯穿于案件各类型、诉讼全过程的具体表现。案件最终圆满解决,不仅赢得了中外当事人的满意和信任,也拓宽了新时代“东方经验”司法适用的新场景。

/案例12/

俄罗斯阿某公司申请承认和执行

外国法院民事判决案

——善意解释双边司法协助条约

助力民商事判决跨境“流通”

基本案情

俄罗斯阿某公司因与中国华某物流公司运输代理服务合同纠纷,取得俄罗斯联邦新西伯利亚州仲裁法院生效判决,并向上海法院申请承认和执行该判决。华某物流公司认为,应当优先适用国际条约来办理申请承认和执行外国法院判决案件。根据《中华人民共和国和俄罗斯联邦关于民事和刑事司法协助的条约》(简称《中俄司法协助条约》)第十七条第一款规定,因阿某公司在中国境内无住所或居所,其申请承认和执行案涉判决,应当向俄罗斯法院提出,再由俄罗斯法院通过俄罗斯中央机关与中国中央机关予以联系和转交相关申请材料。现该公司直接向中国法院提交申请材料,不符合《中俄司法协助条约》规定的程序要求,故请求裁定驳回阿某公司的申请。

裁判理由

上海市高级人民法院认为,应遵循《维也纳条约法公约》第三十一条第一款善意解释原则解读《中俄司法协助条约》第十七条第一款,不宜对其作出限制缔约对方公民与法人诉讼权利的解释。《民事诉讼法》第二百九十八条赋予外国法院裁判的当事人选择“直接向有管辖权的中级人民法院申请”或依照条约“通过法院转递申请”的双重路径,为当事人申请承认和执行外国法院民事判决提供了更加宽松且便捷的途径。本案中,允许在中国境内无住所或居所的阿某公司依据《民事诉讼法》第二百九十八条规定直接向中国法院申请承认和执行俄罗斯法院判决,符合《中俄司法协助条约》的目的和宗旨,对其申请应予受理。

▴ 向上滑动查看更多 ▴

典型意义

双边司法协助条约的核心目的,是为缔约两国司法机关开展互助提供明确法律依据,充分保障缔约双方公民与法人的合法权益,推动两国法院判决的相互承认和执行。因此,对条约相关条款的解释,不宜作出限制缔约对方公民与法人诉讼权利的解读。本案中,法院依据《维也纳条约法公约》规定的善意解释原则,对《中俄司法协助条约》第十七条第一款作出合理阐释,并优先适用《民事诉讼法》第二百九十八条,既契合双边司法协助条约的目的与宗旨,也切实便利了当事人,有效提升了中俄双方司法协助的实施水平与办理效率,助力民商事判决实现跨境“流通”,对推动中国法院判决在外国得到更广泛的承认和执行具有积极作用。

  运用“东方经验”  

  化解涉外争议的案例  

/案例13/

美国伯某保险公司诉丹麦马某航运公司

海上货物运输合同纠纷案

——以商业思维洞悉矛盾症结

以劝和促调巧解涉外纷争

基本案情

2022年3月,由被告丹麦马某航运公司承运的四批冷冻牛肉分别装载于四个冷藏箱中,自澳大利亚布鲁斯班海上运输至中国上海。原告美国伯某保险公司系货物保险人。同年4月,四个冷藏箱陆续到达上海洋山港后放置于集装箱堆场。同年5月,收货人提货后发现四个冷藏箱内的冷冻牛肉均出现不同程度的温度失控/解冻现象。经检验,损坏原因均为冷藏箱在上海洋山港区停留期间发生故障。伯某保险公司向被保险人赔付后,依法取得代位求偿权,遂向上海海事法院提起诉讼,请求判令马某航运公司赔偿货物损失27万余美元。

调解方法及结果

本案当事人均是国际航运、保险业内具有知名度的企业,涉案标的金额不大,但双方在法庭上对抗激烈,各不相让。上海海事法院察觉到,也许争议源自案内,但症结却在案外。据此,法官制定了“查-探-释-劝-定”的“五步工作法”,最终促成双方达成和解,纠纷得到圆满解决。一是“查”清症结,通过阅卷,与当事人沟通等方式,初步查明案件事实,确定双方当事人的主要争议焦点为马某航运公司能否以不可抗力免责。二是“探”知诉求,伯某保险公司作为保险人,希望快速获赔以完成内部财务平账,担心跨境诉讼的周期冗长;马某航运公司顾虑判决赔偿会影响其商业信誉,同时将产生高昂的诉讼成本,希望能考虑事故发生的特殊情况减轻其责任。三是“释”明法理,向当事人充分告知不可抗力构成要件及举证要求,以及守约方合理减损义务的法律规定,帮助双方在法律框架内理性判断各自权责及风险。四是“劝”导共识,结合双方诉求与责任认定,陈明利弊,耐心劝解双方互谅互让,引导双方将目光从当下纠纷转移至未来商业运营。五是“定”固成果,达成调解协议,并对协议内容进行严格审查,据此制作民事调解书,明确双方的权利义务、赔偿金额、履行方式与期限等,为协议履行提供法律保障。最终,在法院主持下,双方达成调解,且马某航运公司主动履行了付款义务。

▴ 向上滑动查看更多 ▴

典型意义

本案当事人一方是美国公司,一方是丹麦公司,货物起运港在澳大利亚,目的港在中国,管辖连接点涉及多国。原告选择向上海海事法院起诉,被告也予以应诉。能否让纠纷得以圆满解决,不仅关乎当事人具体讼争利益,也关乎涉外当事人对上海海事司法公正性和专业度的感知与信任。法院在审理中,以法为据,洞悉商事主体的商业考量,将以和为贵的思想和在商言商的经济分析相结合,通过“查-探-释-劝-定”五步法,让原先情绪对立的双方外国当事人握手言和,成为调解这一“东方经验”的又一次生动实践。调解协议的签署和履行,也印证了双方就本案在上海海事法院起诉、应诉是一次成功的选择。

/案例14/

徐某诉庚某公司等公司解散纠纷案

——让合作“好聚也好散”

促外资“愿来也愿留”

基本案情

庚某公司系由德国籍股东在中国投资设立的外商合资企业,成立于2015年1月16日,股东M*任执行董事、法定代表人,股东R*任监事,持股比例各50%,由M*负责公司日常运营。企业经营软件和信息技术,发展前景良好。但2021年10月,股东M*去世,公司一度陷入停滞,证照、公章也被案外人所掌控。徐某作为M*的配偶、法定继承人,本不熟悉公司业务,蒙生解散公司之意,另一股东R*则有意由自己接管继续经营,双方由此产生矛盾,围绕股东资格确认、变更公司登记、公司债权债务等一系列纠纷诉诸法院。

调解方法及结果

本案系一起与涉外继承相关的外商合资企业解散纠纷,兼具“家事”和“商事”特点。上海市浦东新区人民法院依托“涉外商事一站式争议解决中心”,联合专业涉外商事调解机构组成“商事法官+商事调解员”调解团,协同推动调解。聚焦公司“散或不散”、投资“留与不留”的二选一问题,设计了以退股减资代替解散的调解方案,解当事人亲人离世、旧友对簿、公司经营异常之困,助各方得其所愿。调解协议签订后,法院持续关注协议履行情况,指引徐某及时办理退股税费结算,督促庚某公司依法完成减资程序和工商变更登记,确保实现案结事了。最终,各方均完全履行协议义务,撤回了全部在诉案件,解除了相互保全措施。庚某公司由原外商合资企业转变为R*独资的外商独资企业,现已恢复正常经营。

▴ 向上滑动查看更多 ▴

典型意义

本案以东方智慧融亲情友情于法、贯家事商事以和,创设性达成以退股减资的调解方案代替公司“散或不散”的两难抉择,让想退出者顺利退出、想经营者继续经营,降低内部自然人矛盾对法人经营的不利影响,从而消解来华创业者顾虑,鼓励外商投资者信心,实现稳外资、促活力,护航外商投资企业健康有序发展。本案及多起衍生纠纷的一揽子高效化解,为办理涉外公司解散纠纷案件提供了解题思路和方案,成为彰显涉外商事调解解纷优势和一站式争议解决解纷效能的又一有力例证。

/案例15/

欧某工商会诉英某会展公司展览合同纠纷案

——专项审判彰显解纷优势

 “东方经验”赋能行业发展

基本案情

2020年起,英某会展公司计划在上海、广州、郑州三地举办国际物资交易会。为保障交易会顺利举办并提高成交率,英某会展公司与欧某工商会开展合作,约定由欧某工商会邀请一定数量具备采购决定权的海外买家现场出席交易会,英某会展公司支付相应服务费用。合作协议签订后,三地展会均如期顺利举办,但英某会展公司仅支付了预付款,欧某工商会经多次催讨尾款未果,遂就三份协议分别诉至上海市青浦区人民法院和上海市奉贤区人民法院。英某会展公司辩称,欧某工商会的履约未达到合同约定数量标准,反诉要求解除合同并返还已付的合同预付款。

调解方法及结果

上海市青浦区人民法院依托服务保障中国国际进口博览会(简称进博会)积累的涉展纠纷处置经验,在认真调查合同履约事实,精准把握会展行业交易逻辑、纠纷症结及各方当事人深层诉求的基础上,与上海市奉贤区人民法院联动,对三案进行一揽子集中调解。欧某工商会为彰显调解诚意,自愿让渡部分合同尾款,并表达了对会展行业发展困境的体谅;英某会展公司则就拖欠款项真诚致歉,承诺将积极履行付款义务,以重塑企业诚信形象。最终,双方就合同尾款折扣达成一致,在上海市青浦区人民法院签署调解协议,英某会展公司撤回了在上海市奉贤区人民法院的案件,纠纷得以全面圆满解决。

▴ 向上滑动查看更多 ▴

典型意义

为服务保障进博会顺利举办,上海市青浦区人民法院设立了西虹桥(进博会)人民法庭,对涉进博会案件进行专项审理。法庭自2018年以来共审理涉展案件1064件,在掌握会展行业纠纷特点和解纷规律方面积累了丰富经验。这些经验正逐渐从“展中”向“展前”“展后”延伸,走出驻馆法庭惠及更多展会经济的参与主体。本案中,法院不仅高效化解个案纠纷,更以典型案例为切口,联合台办、侨联、工商联等组织开展专题法治宣讲,通过以案释法解读涉展合同履行、违约责任认定等核心法律问题,将个案处理中积累的裁判规则与调解经验,转化为会展行业普遍遵循的行为指引,为优化国际会展业营商环境注入“东方经验”的法治动能。

扫码获取中英文双语版《涉外、涉港澳台商事海事审判典型案例(2023-2025)》

来源丨上海市高级人民法院

高院供稿部门:海事及海商审判庭

责任编辑:蒋梦娴

编辑:左雨欣

声明丨转载请注明来自“上海高院”公众号

▴ 点击上方卡片关注“上海高院”公众号 ▴