
前言
为进一步优化本市科创企业融资环境,持续打响“沪企行”服务品牌,上海市中小企业上市促进中心聚焦拟上市企业投融资需求,联动主要商业银行,开展“沪航IPO· 银行上市服务益企汇”上市促进服务,系统梳理银行专属信贷产品及配套服务,以清单化形式呈现给广大企业,助力市场主体零门槛了解最新投融资工具、一站式对接金融资源。后续,中心将持续推进上市服务体系建设,拓宽服务半径,助力本市优质科创企业高效借力资本市场实现高质量发展。

融资诉求 益企反馈



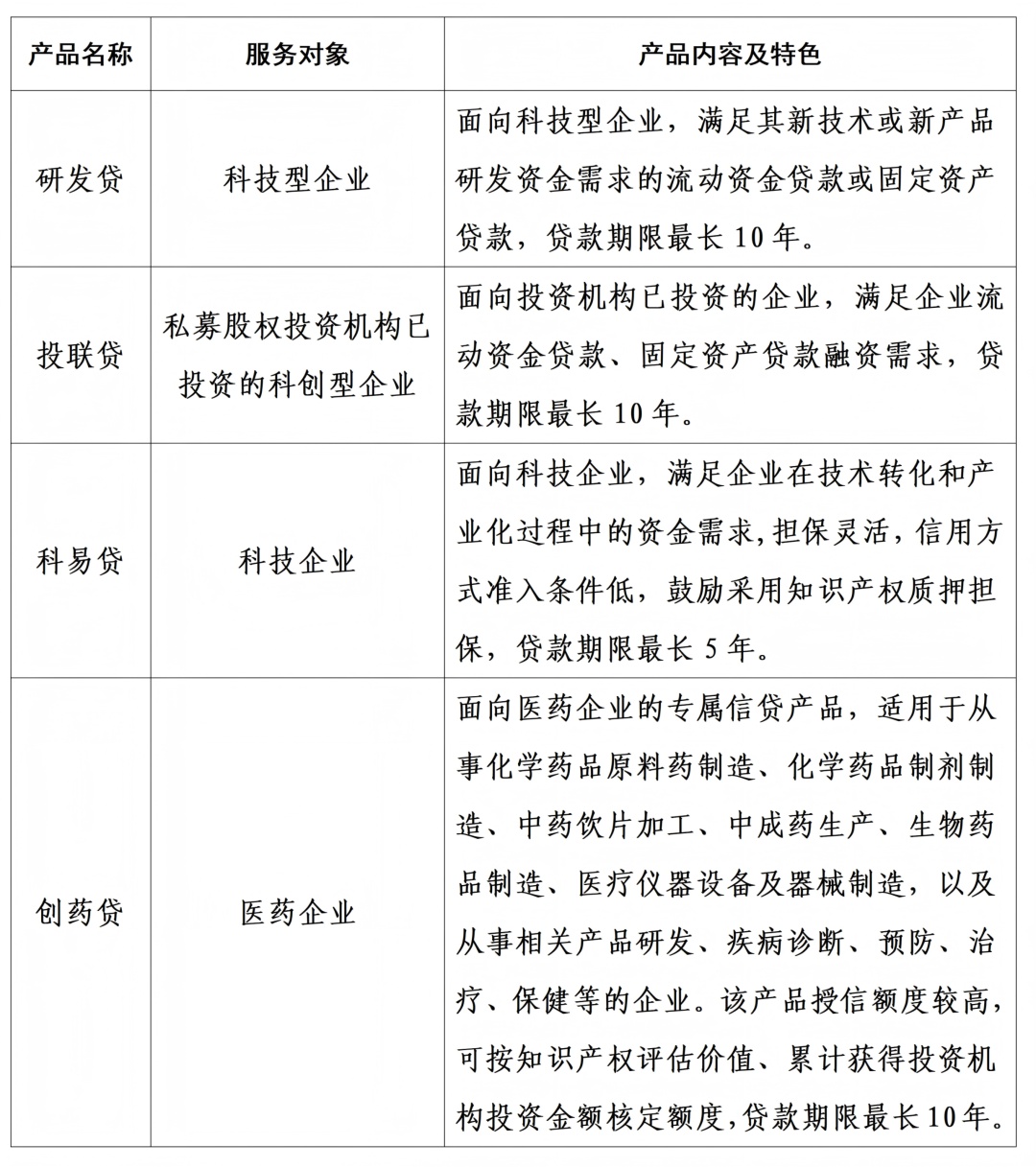
核心产品 · 一表读懂“上市贷”

增值服务·不止于贷款

科创基金
采用市场化方式运作,广泛联动社会资本,由农银投资出资设立并实施主动管理,专注于满足非上市科技型企业股权融资需求的私募股权投资基金。

认股安排融资顾问
接受包括但不限于各类具有股权融资需求的未上市科技型企业委托,在约定时间内按约定条件为目标企业引入股权投资,并给予拟融资企业优惠入股价格。

私募股权投资顾问
为企业及投资机构推荐投资标的,并提供方案设计,统筹推进等综合金融服务。农业银行依托遍布全国的渠道信息网络,储备了覆盖各大战略新兴产业的庞大融资标的库。

上市培育顾问
为境内企业在境内外资本市场首次公开发行上市(IPO)或上市后再融资(如股票增发)过程中提供的咨询、方案设计、中介推荐和项目协调等服务。

上市募集资金账户
为拟在境内上市企业提供募集资金收款及账户管理等综合服务,包括快速开立募集资金专项账户及一般结算账户,提供募集资金专户监管、定向拨付、账户明细查询、闲置募集资金现金管理等服务,全方位满足企业上市前后资金管理需求。

港股IPO收款银行服务
为拟在港上市企业提供募集资金收款相关服务,香港分行可担任企业的收款银行,快速开立募集资金账户及一般结算账户,处理募集资金清算,并在上市后,通过与境内分行联动,提供上市募集资金跨境调拨、多币种理财增值、境内外实时报价及账户管理等境内外一体化高效服务。
标杆之路 · 上市融资实践
以上海某家新能源及绿色低碳领域企业为例:上市前,银行针对其资产负债表待优化、资金期限错配的痛点,定制债务结构优化方案并新增中期流动资金贷款,稳定现金流;上市筹备期,充分发挥农银集团全牌照优势,整合生态圈与渠道资源优势,提供顾问服务、快速开立募集资金专项账户,为企业提供全流程上市护航服务;上市后,持续做好募集资金专户监管,提供闲置资金现金管理服务,同时提供对接产业资源、市值管理及股东综合金融等增值服务,全方位助力企业于2025年顺利登陆资本市场并持续做大做强。
