
最近,不少市民朋友纷纷向区政务服务中心咨询,网传“4月1日起70 岁以上老人需先办理就医优待备案,方可享受优先就诊服务”“看病报销需同时携带医保卡和身份证” 等消息是否属实,家中老人对此也十分担忧。

先给大家吃颗定心丸!
网传消息是假的!假的!假的!
这些医保相关的事儿都没变:
医保报销比例压根没调整,该报多少还是多少!
结算流程照旧!刷医保卡或医保电子凭证就能就医报销,不用额外掏身份证核验。
70岁以上优先就诊、医保亲情账户、慢病长处方等都是实行多年的便民措施,并无相关新政出台。
不过划重点!2026年4月1日起,本市确实有一项实打实的惠民新政落地,医保大病患者直接受益,赶紧码住!
为了保障基本医保大病患者的就医需求,每次大病登记的有效期从原来的6个月调整为1年啦!超过1年还需要继续治疗,或者1年内想换定点医疗机构的,再重新办理登记或变更手续就行。
另外还有个暖心福利:2026年4月1日已经办了大病登记还没到期的,原登记有效期会自动顺延6个月!
关于大病医保的政策、办理流程,大家最关心的问题都整理好啦,一问一答超清晰,收藏起来慢慢看!
Q1 本市基本医保大病政策,职工和居民有啥不一样?
◉职工医保门诊大病:针对重症尿毒症透析、肾移植抗排异、恶性肿瘤相关治疗、7类精神病病种治疗,在职职工统筹基金报85%,退休职工报92%,报销力度拉满!
◉城乡居民大病保险:参保居民患上述四类病,还有大学生血友病和再生障碍性贫血、中小学生血友病等,基本医保报完后,大病保险再报60%;低保、低收入家庭更划算,能报65%!
Q2 大病登记该咋办?去哪办?
◉超简单!想在本市治疗的参保人,去有大病医疗资质的医院,或者市、区、街道三级医保经办窗口都能办。
医院会根据治疗需要开《大病登记申请单》,拿着单子就能登记~
⚠小提醒:同一个大病治疗项目,只能同时登记一家定点医院哦!
Q3 上海参保人,想在外地做大病治疗咋报销?
◉做好两步,直接刷卡结算,不用自己先垫钱再跑腿!
①先办“跨省异地就医备案”:通过“国家医保服务平台APP”“国家异地就医备案”小程序、“随申办APP”,或携相关证明至医保窗口、社区事务受理中心办理,办好立刻生效~
②再办“异地门诊慢特病登记”:线上通过“一网通办”“随申办APP”或“国家医保服务平台APP”上海专区,选择外地已开通这类服务的医院,上传当地医院开具的特病证明等材料;线下通过医保窗口或社区事务受理中心办理。
如果遇到系统故障、凭证问题没法直接结算,先自费垫付,之后回上海医保经办机构手工报销就可以啦。
Q4 外地参保人,想在上海做恶性肿瘤放化疗等慢特病治疗,能直接结算吗?
◉可以的!按参保地规定完成异地就医备案+门诊慢特病资格认定,再选上海已开通跨省直接结算的定点医院,就能直接刷医保啦~
结算小规则:就医地目录、参保地待遇,简单说就是药品、治疗项目能不能报按上海的来,报销比例、起付线、最高限额按参保地政策执行。
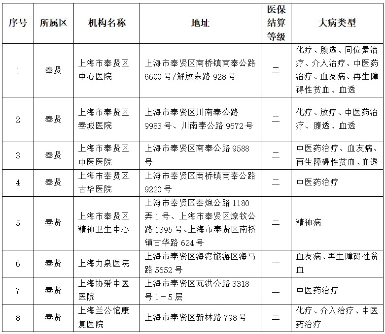
最后附上奉贤区具有大病资质的医疗机构,有需要的市民可前往就医。

报送:区数据局、区医保局
编辑:李一帆
•end•
更多精彩内容,请关注“美谷奉贤”APP
往期精彩回顾
别错过!这些国防教育地标,步行就能打卡!
奉贤青少年登上《青年报》!他们在解密中追寻英烈足迹
法治为弦、侨心为谱!听南桥奏响新时代“法治护侨”协奏曲丨法润贤城 惠企惠民
学习进基层,四团这场活动,红色精神、文明乡风、精彩市集……好逛到停不下来!
别为“提速”丢了安全!奉贤警方破获区内首起非法“解码”电动车案