“法治是最好的营商环境。”近年来,上海法院始终坚持服务经济高质量发展,充分发挥司法裁判的导向指引作用,护航企业长远健康成长。近期,为持续推进上海法治化营商环境建设,加强企业商业法律风险防控,上海市高级人民法院组织编纂的《企业商业法律风险防控指南》在人民法院出版社出版。该书是上海法院商事审判法官集体智慧的结晶,也是上海法院推进法治化营商环境建设、保障上海“五个中心”建设的生动体现。该书被写入最高人民法院发布的《人民法院民商事审判年度报告(2025)》。

人民法院出版社官方微店
点击官方直购
该书由上海市高级人民法院党组成员、副院长林晓镍主编,由上海市高级人民法院商事审判庭牵头,组织辖区内各级法院商事审判部门骨干力量共同编撰而成。书中选编的案例均来自近年来上海法院商事条线办理的典型案件,案件类型覆盖企业设立、治理、经营、终止的全生命周期,每个案例均以“法律风险提示—风险防范要点—以案释法”为主线展开深度剖析,梳理展现案件背后隐藏的法律问题,将抽象法律规定转化为具有针对性的企业法律风险防范意见建议,为企业构建现代化的经营风险防范体系注入司法动能。
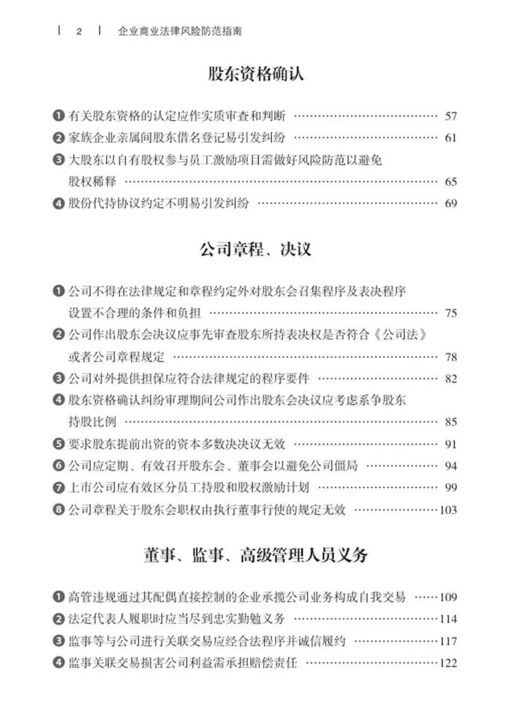
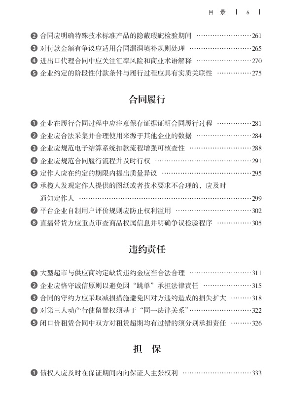
本书目录
<< 左右滑动查看更多照片 >>
推荐语

刘懿艳
全国人大代表,上汽大众汽车有限公司人事与组织执行副总经理
当前,商业交易模式不断创新,法律关系日趋复杂,企业面临的风险点多、专业性强,凭经验经营难以适应新时代法治要求,这本书的出版恰逢其时。它不同于市面上高深晦涩的法律专著,而更像是一位经验丰富的“法律管家”,用企业家看得懂的语言,将企业经营全生命周期中可能遇到的“雷区”一一点出,覆盖了日常经营管理的方方面面。书中的案例都来自法院审理的真实案件,具有极强的参考意义。法律风险防范不是企业发展的“成本”,而是保障企业健康发展的“核心竞争力”,我诚挚地向每一位走在发展路上的同仁推荐这本书,将它放在案头,常读常新。
付凯
上海市工商联商会和法律服务部部长
民营经济是社会主义市场经济的重要组成部分,是推进中国式现代化的生力军,是高质量发展的重要基础。因此,引导广大民营企业守法经营、防范风险,不仅关乎企业自身命运,更关乎整个市场经济的活力与秩序。上海市高级人民法院编撰的这本指南,为广大民营企业送来一份珍贵的“法治锦囊”。它以企业发展中的高频法律风险为切入点,凝练一线法官的审判智慧,为法律风险防范作出全面指引。这本指南深入浅出、通俗易懂,既有司法权威支撑,又有现实指导意义,使企业看得懂、用得上、靠得住,真正把法律服务送到企业家门口。衷心希望这本指南能够成为企业家的案头卷、工具书,助力企业在复杂的市场环境中保持定力、防范风险、行稳致远。
邵万权
中共上海市律师行业委员会副书记,上海市律师协会会长
当前商业纠纷形势日趋复杂,作为律师深知许多企业并非不重视法律,而是缺乏系统化、前瞻性的风险识别和管控能力。这本书将审判智慧转化为治理效能,填补了企业从“被动应诉”到“主动预防”之间的知识空白。它立足审判实践,精准把握企业高频法律风险,跳出单纯法条解读的局限,以问题为导向,用案例释法,用实践说理,兼具权威性、专业性与实用性。它将裁判要旨提炼为可落地的风控清单,帮助企业树立法治思维、建立规范经营防线,让企业在决策前知边界、在经营中守规矩、在风险前早防范,真正实现“防患于未然”。
来源丨上海市高级人民法院
高院供稿部门:商事审判庭(破产审判庭)
责任编辑:张巧雨
编辑:孙小敏
声明丨转载请注明来自“上海高院”公众号
▴ 点击上方卡片关注“上海高院”公众号 ▴