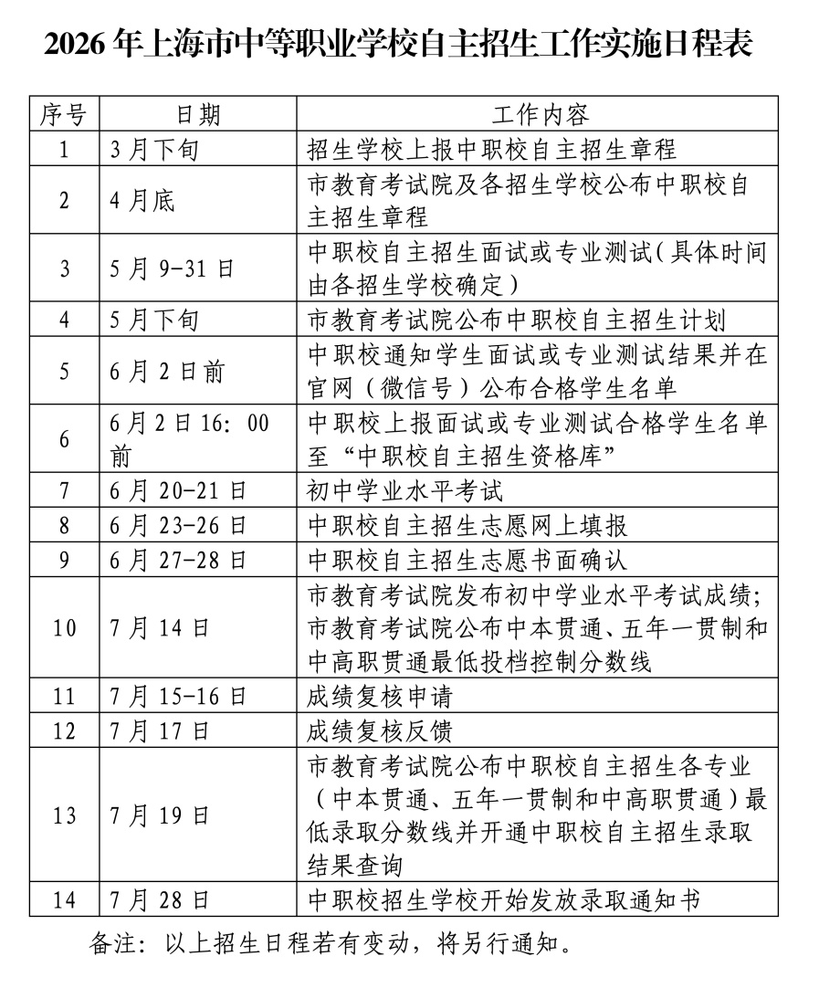
市教育考试院根据相关政策和市教委关于上海市职业教育贯通培养模式的相关要求,结合上海市中职校工作实际,作以下工作通知: 点击“划重点”极速浏览↓↓↓ 一、招生计划 中等职业学校(以下简称“中职校”)自主招生包括中本教育贯通培养模式(以下简称“中本贯通”)、五年一贯制培养模式(以下简称“五年一贯制”)和中高职教育贯通培养模式(以下简称“中高职贯通”)、中职校提前招生(需面试或测试,以及需要市级优秀体育学生资格确认的专业,下同)共三个类别。各类别招生计划由市教委统筹后下达。 各类招生计划确定后即向社会公布,各招生学校如需变更计划,须经市教委同意后方可实施。 二、招生条件 中职校自主招生录取的学生须具有2026年中招报名资格并完成报名,且须参加上海市初中学业水平考试(以下简称“学业考试”),并获得统一考试科目的有效成绩。持外国护照以外籍身份报名且参加学业考试的学生不参加中职校自主招生录取。 中本贯通只招收符合上海市中招报名条件的上海市户籍学生(独立设置的艺体类中职校试点专业除外)。 三、学校面试、专业测试 招生学校根据专业特点自主确定中本贯通、五年一贯制和中高职贯通招生是否进行面试或专业测试。中职校提前招生专业限需进行面试或测试,以及需要市级优秀体育学生资格确认的专业。 组织面试或专业测试的招生学校,需制定面试或专业测试工作流程、应急预案。面试或专业测试方案须报上级主管部门审核同意方可公布组织实施。学校若通过线上方式进行面试或专业测试,要对软件平台的适用性、安全性、可靠性和稳定性等功能进行充分评估。 市级优秀体育学生资格确认办法,按照《上海市教育委员会上海市体育局关于做好2026年上海市高中阶段学校招收优秀体育学生工作的通知》(沪教委体〔2026〕5号)相关规定执行。 (一)面试或专业测试报名 1.学生凭中招报名时已签字确认的《2026年上海市高中阶段学校招生考试信息确认表》(右上角标注“参加中招”字样)复印件和近期免冠一寸报名照2张(以报考1所学校计)等材料,根据招生学校要求办理面试或专业测试报名手续。 2.中职校自主招生的面试或专业测试不得收费。 (二)面试或专业测试安排 面试或专业测试的科目要求等由招生学校自行确定并及时向社会公布,所有面试或专业测试工作时间节点须按照《2026年上海市中等职业学校自主招生工作实施日程表》(见下图)进行。 (三)确定合格名单 招生学校应当在面试或专业测试完成后,及时将自主面(测)试结果告知学生,并在学校官网公布自主面(测)试合格学生名单,同时按要求将合格学生名单上报至市教育考试院“中职校自主招生资格库”。 四、志愿填报 2026年本市中职校自主招生志愿填报统一在学业考试后、成绩发布前进行。志愿在市级统一平台进行网上填报。填报完成后,学生本人及家长(监护人)须进行书面确认。 凡报考中职校自主招生的学生,应在规定时间内登录“上海招考热线”网站(www.shmeea.edu.cn)填报志愿。每个学生可填报中本贯通志愿2个,五年一贯制和中高职贯通志愿合计5个(五年一贯制专业和中高职贯通专业可以兼报),中职校提前招生志愿3个。学生填报的招生代码(6位数)将作为投档录取时的唯一依据。报考有面试或专业测试要求专业的学生,应参加过相关招生学校组织的面试或专业测试,并进入“中职校自主招生资格库”。 通过市级优秀体育学生相关资格确认的学生,可填报该校相关资格限定的中职校提前招生专业志愿,该志愿可与其他中职校提前招生志愿兼报。 学生须根据各校招生计划、招生要求、住宿条件和收费标准等,慎重选择学校及专业。有身体条件及其他特殊要求的中职专业志愿,学生须符合相关要求才能填报,若因不符合招生要求而被学校退档,则无法再被其他学校录取。 学生本人及家长(监护人)须在书面志愿表上完成签字确认,其网上填报的志愿方可生效。本市应届初三学生在学籍学校进行志愿签字确认,往届生、返沪生在报名所在区招考机构进行志愿签字确认,签字确认时不可更改任何志愿信息。 五、招生录取 中职校自主招生录取工作由市教育考试院根据学生学业考试总成绩(含政策性照顾加分,下同)和志愿,以“分数优先、遵循志愿、一轮投档”的平行志愿方式,由高分到低分,按学校招生计划1:1比例投档(末位同分时同分同投)。录取顺序依次为:(1)中本贯通;(2)五年一贯制和中高职贯通;(3)中职校提前招生。 中本贯通录取学生的学业考试总成绩须达到普通高中最低投档控制分数线。 五年一贯制和中高职贯通录取学生的学业考试总成绩须达到市统一划定的最低投档控制分数线。 中职校提前招生类别若个别专业因录取人数太少而无法成班,招生学校可根据学生志愿、计划及招生章程等在本校同类别其他专业中进行调剂。 中职校招收市级优秀体育学生投档录取办法参照中职校提前招生录取办法。 学生如果被中职校自主招生志愿录取,其后续的志愿(即名额分配综合评价和统一招生志愿)自然失效;未被录取的学生则自动进入后续其他录取批次。 六、招生章程 各招生学校须于2026年3月下旬完成自主招生章程制定,并填报《2026年上海市中等职业学校自主招生章程核准备案表(正表)》(见下图)和《2026年上海市中等职业学校自主招生相关信息核定备案表(副表)》(见下图),经上级主管部门(贯通类专业须同时经贯通高校)同意后,报送市教育考试院。市教委对学校招生章程进行核实、备案。经审核备案的招生章程不得擅自更改。招生章程经市教委备案后,各招生学校应及时向社会公布。学校法定代表人应对本校招生章程及有关宣传材料的真实性负责。市教委将对招生学校招生章程的执行情况进行督查。 七、工作要求 上海市中职校自主招生工作由市教育考试院统筹协调,各区招考机构具体组织实施。 各区教育局要切实加强领导和管理,按照招生工作规定,规范招生流程,加强对区招考机构和辖区内初中学校的业务指导,完善各项制度,做好人员培训,保证招生工作的顺利进行。 各招生学校要加强对招生工作的领导,原则上校长是招生工作第一负责人。招生学校要认真执行有关招生政策和规定,准确、真实、客观、规范地做好考试招生、学生资助等有关政策的解读工作,进行招生宣传。认真负责、妥善地处理学生和家长的来电、来信和来访,对社会和家长反映比较集中的问题,及时向区招生考试机构或市教育考试院报告。 招生学校主管单位要加强领导,严格遵守招生监督检查的规定,坚决查处以权谋私、弄虚作假、索贿受贿等违法违纪行为,确保招生工作公平、公正、公开、规范、有序地进行。 综合自:上海发布、市教育考试院 编辑:宁平英 转载请注明来自上海徐汇官方账号



